HOME   LIST
‹–   –›

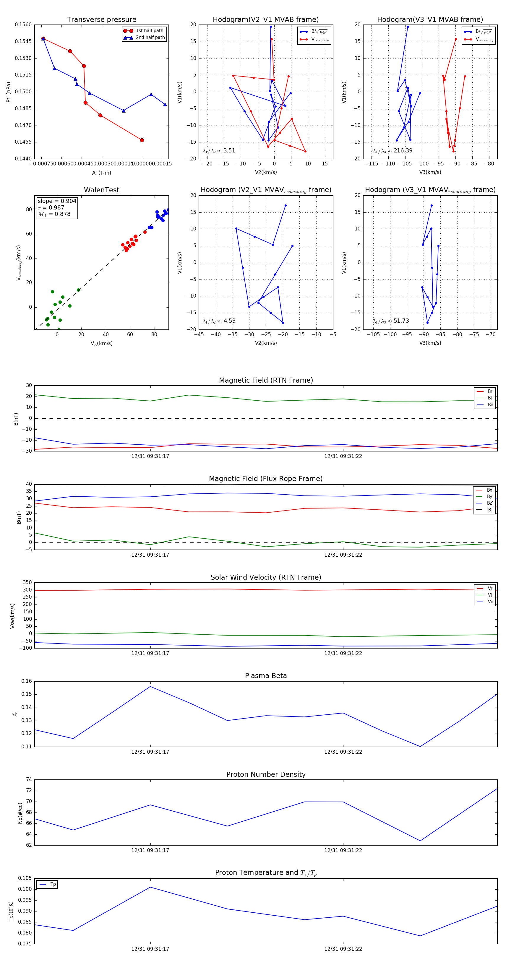
Flux Rope in 2024

Flux Rope Event 2024-12-31 09:31:14 ~ 2024-12-31 09:31:26 (13 seconds)


plot