HOME   LIST
‹–   –›

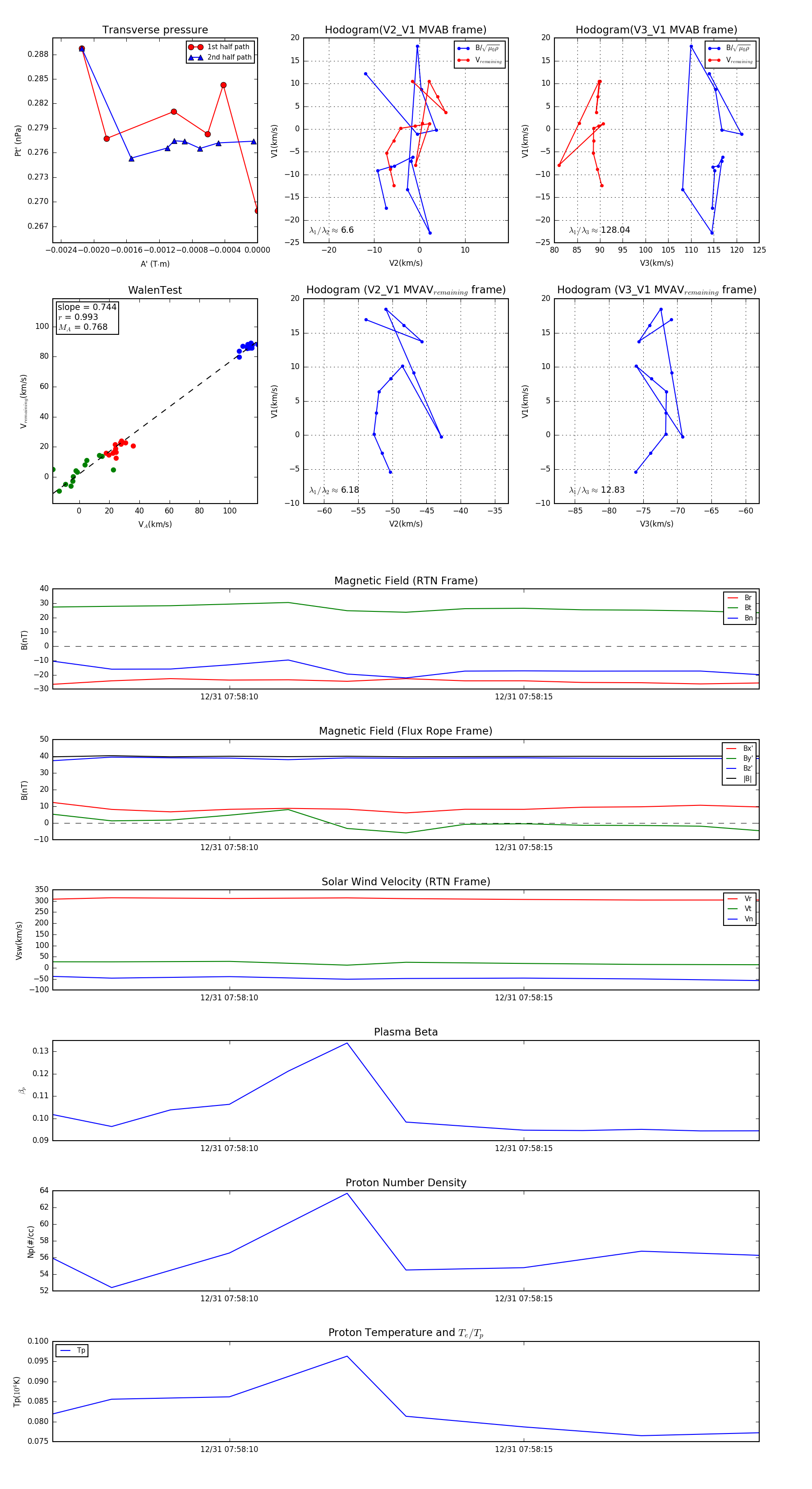
Flux Rope in 2024

Flux Rope Event 2024-12-31 07:58:07 ~ 2024-12-31 07:58:19 (13 seconds)


plot