HOME   LIST
‹–   –›

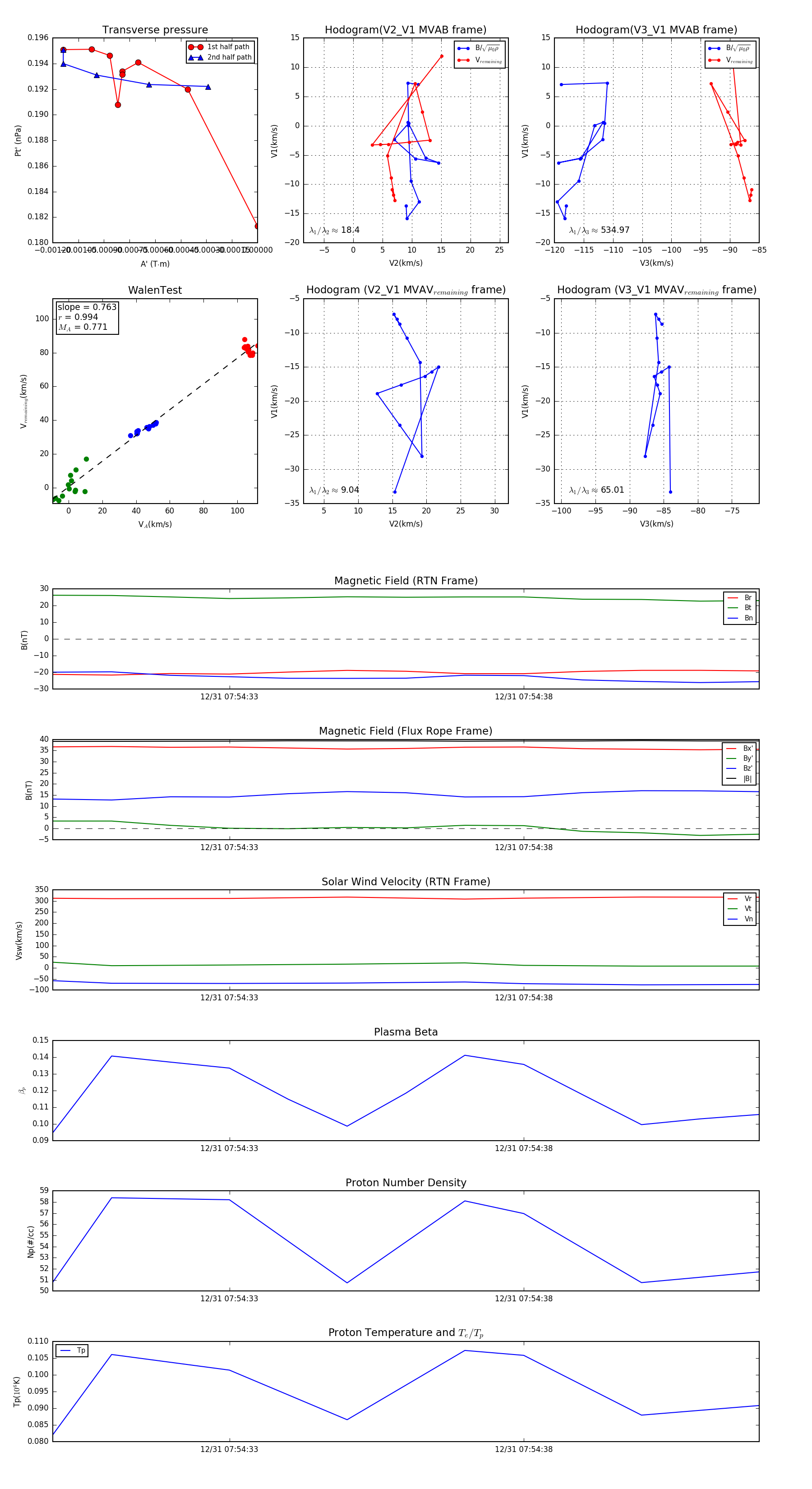
Flux Rope in 2024

Flux Rope Event 2024-12-31 07:54:30 ~ 2024-12-31 07:54:42 (13 seconds)


plot