HOME   LIST
‹–   –›

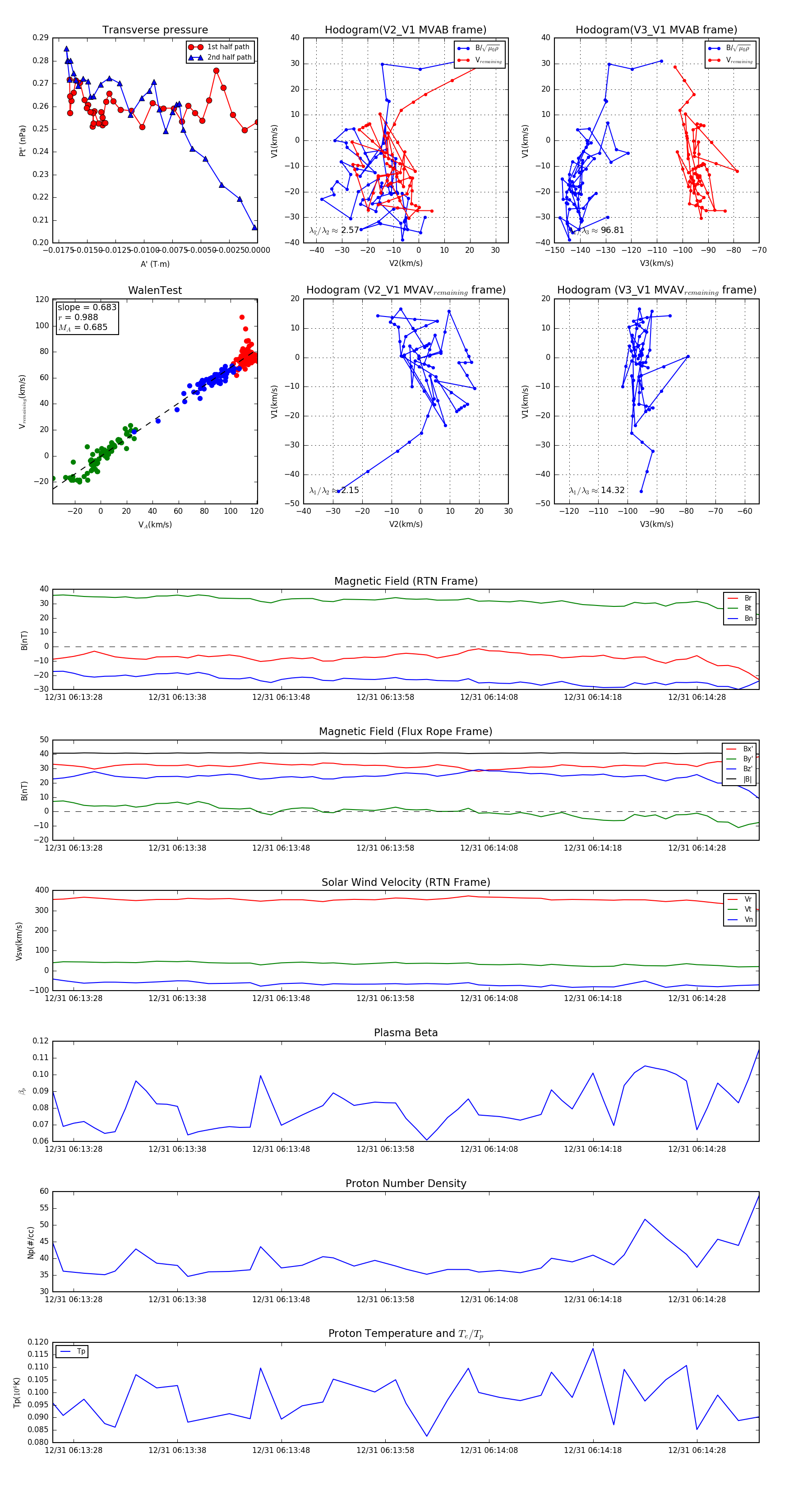
Flux Rope in 2024

Flux Rope Event 2024-12-31 06:13:26 ~ 2024-12-31 06:14:34 (69 seconds)


plot