HOME   LIST
‹–   –›

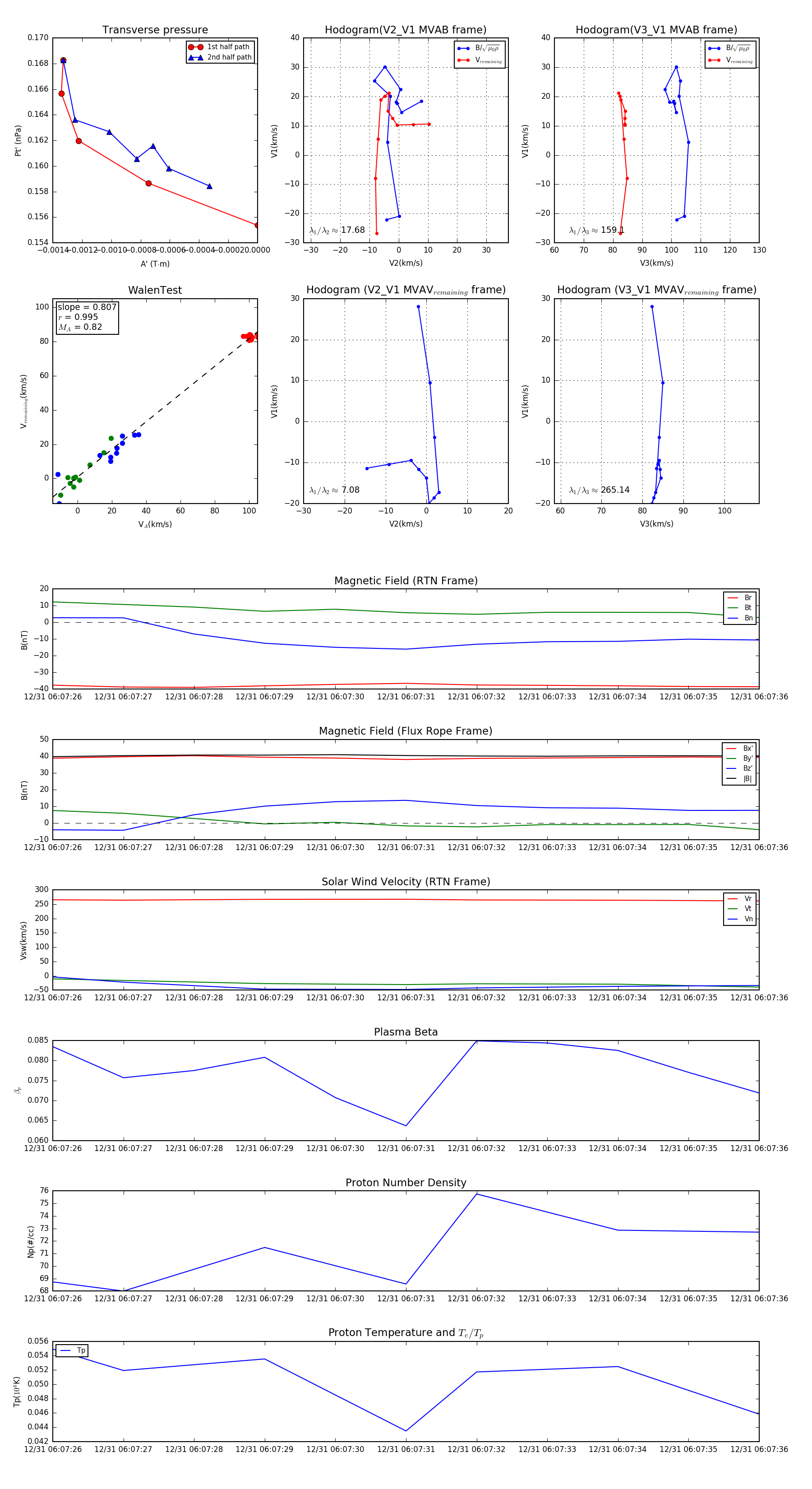
Flux Rope in 2024

Flux Rope Event 2024-12-31 06:07:26 ~ 2024-12-31 06:07:36 (11 seconds)


plot