HOME   LIST
‹–   –›

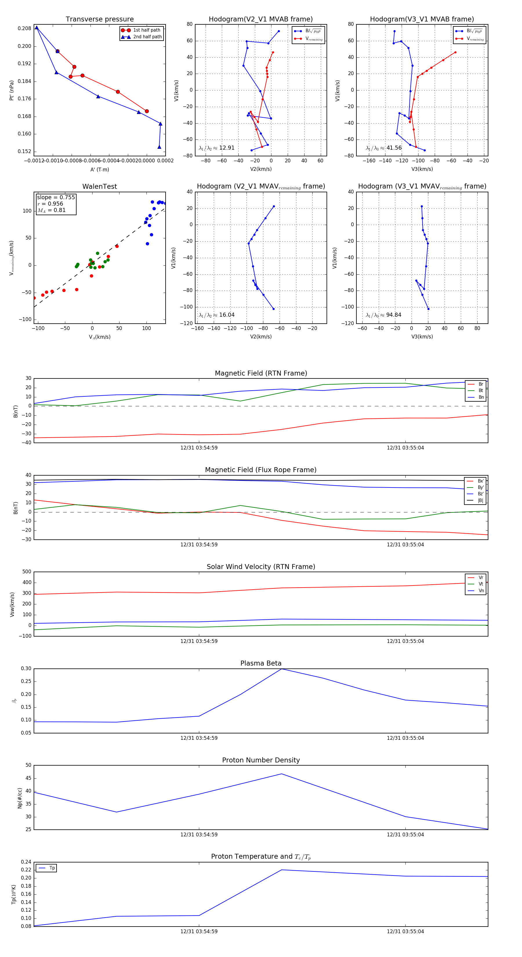
Flux Rope in 2024

Flux Rope Event 2024-12-31 03:54:55 ~ 2024-12-31 03:55:06 (12 seconds)


plot