HOME   LIST
‹–   –›

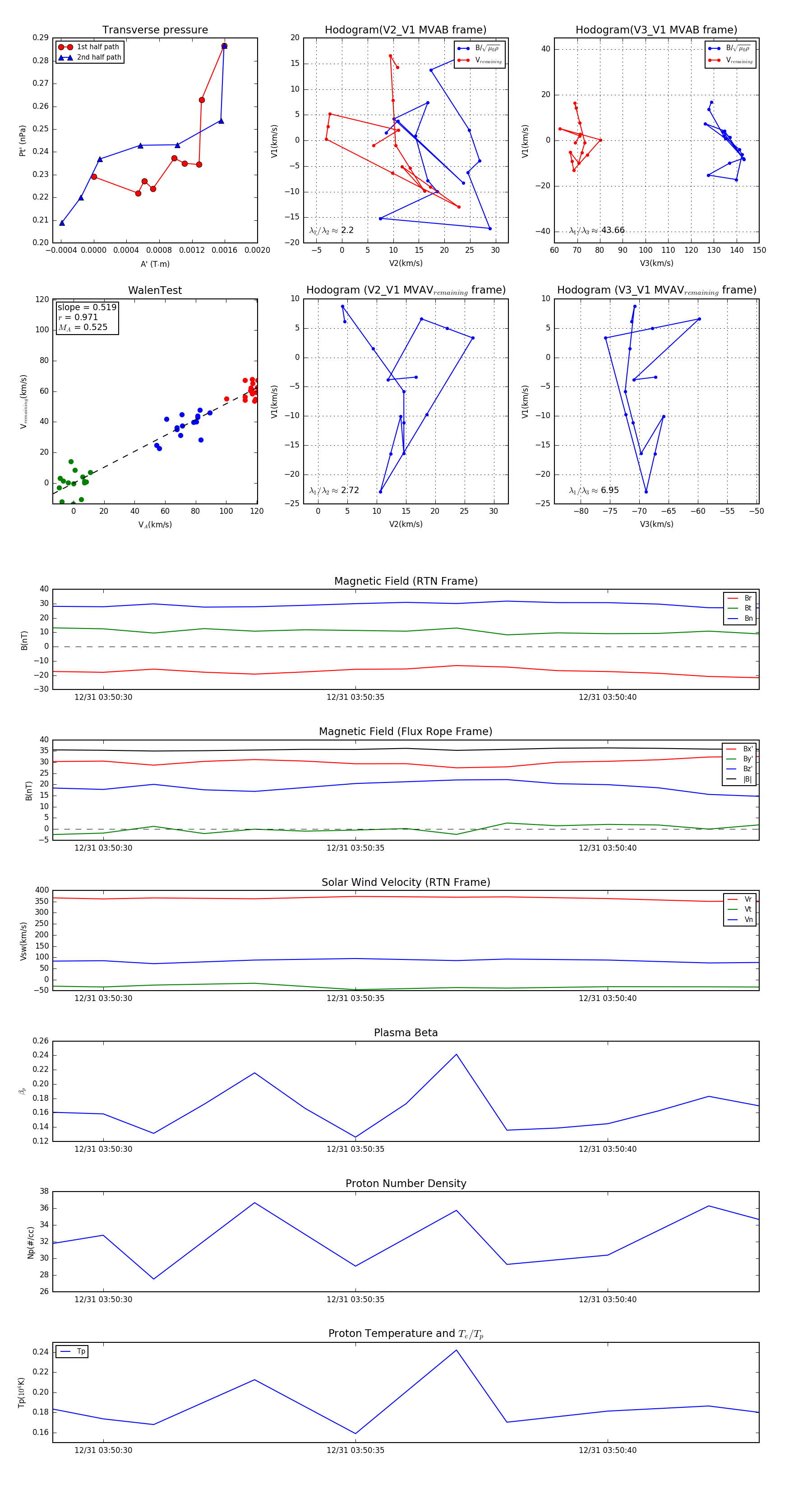
Flux Rope in 2024

Flux Rope Event 2024-12-31 03:50:29 ~ 2024-12-31 03:50:43 (15 seconds)


plot