HOME   LIST
‹–   –›

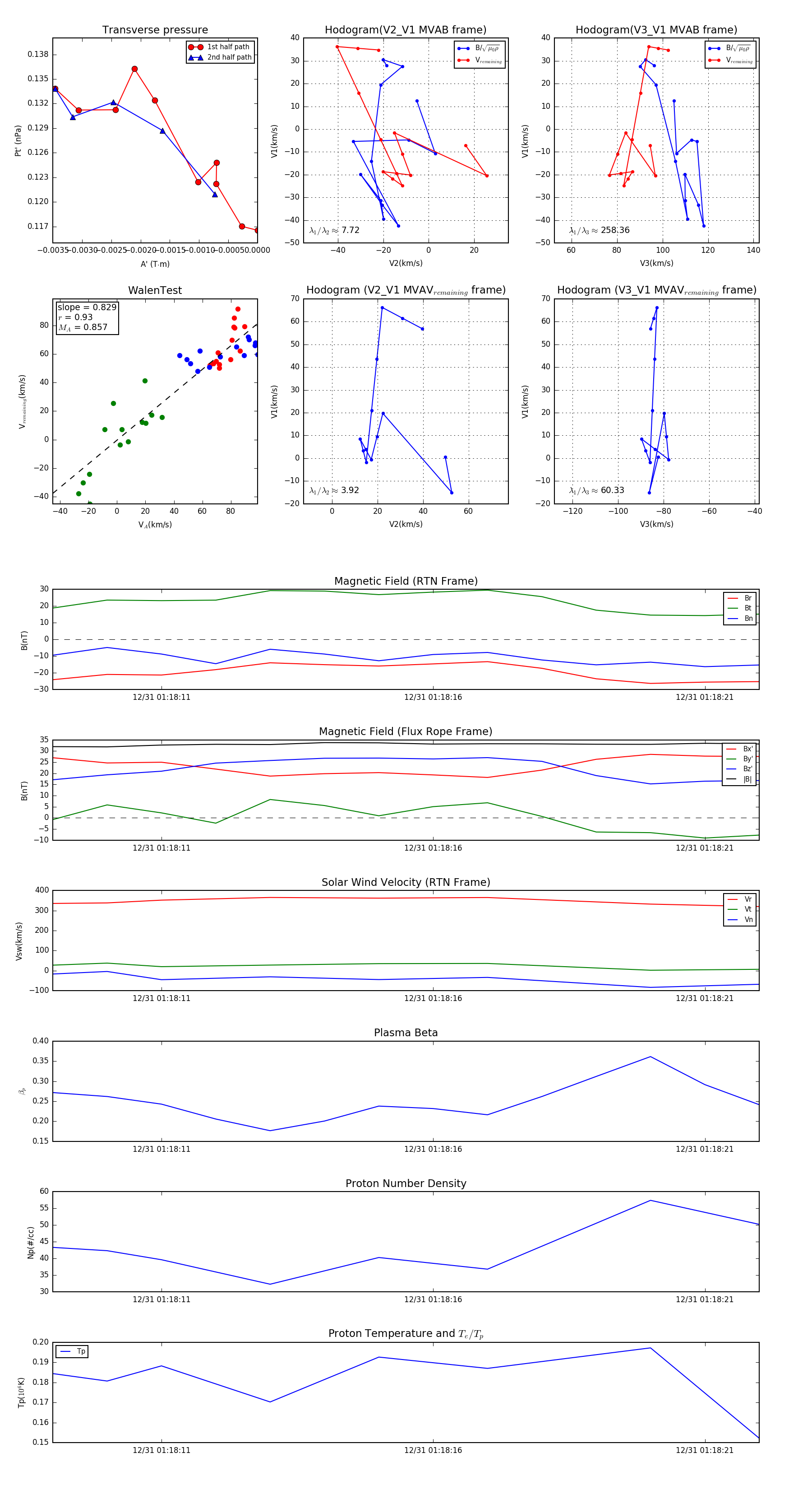
Flux Rope in 2024

Flux Rope Event 2024-12-31 01:18:09 ~ 2024-12-31 01:18:22 (14 seconds)


plot