HOME   LIST
‹–   –›

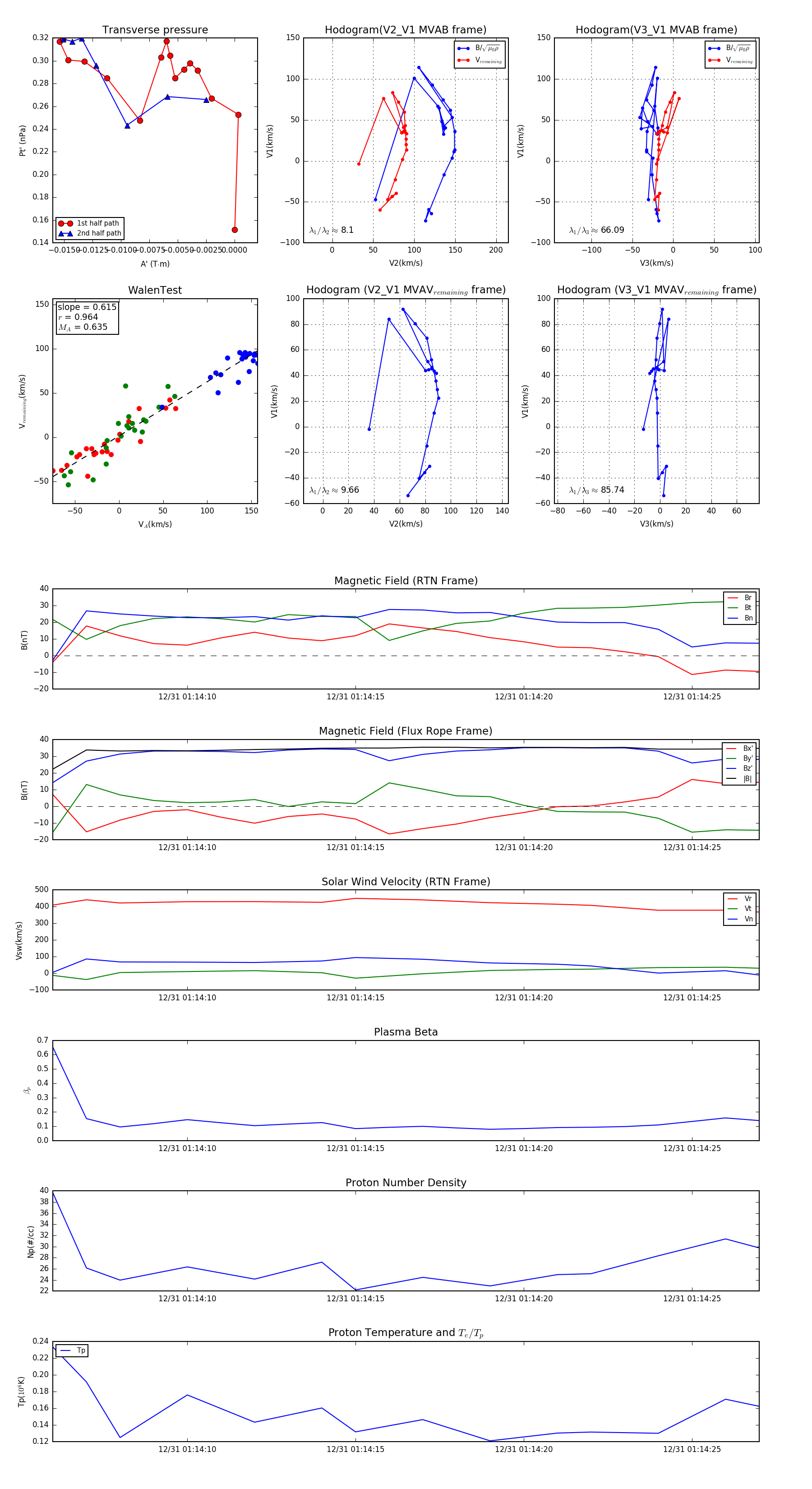
Flux Rope in 2024

Flux Rope Event 2024-12-31 01:14:06 ~ 2024-12-31 01:14:27 (22 seconds)


plot