HOME   LIST
‹–   –›

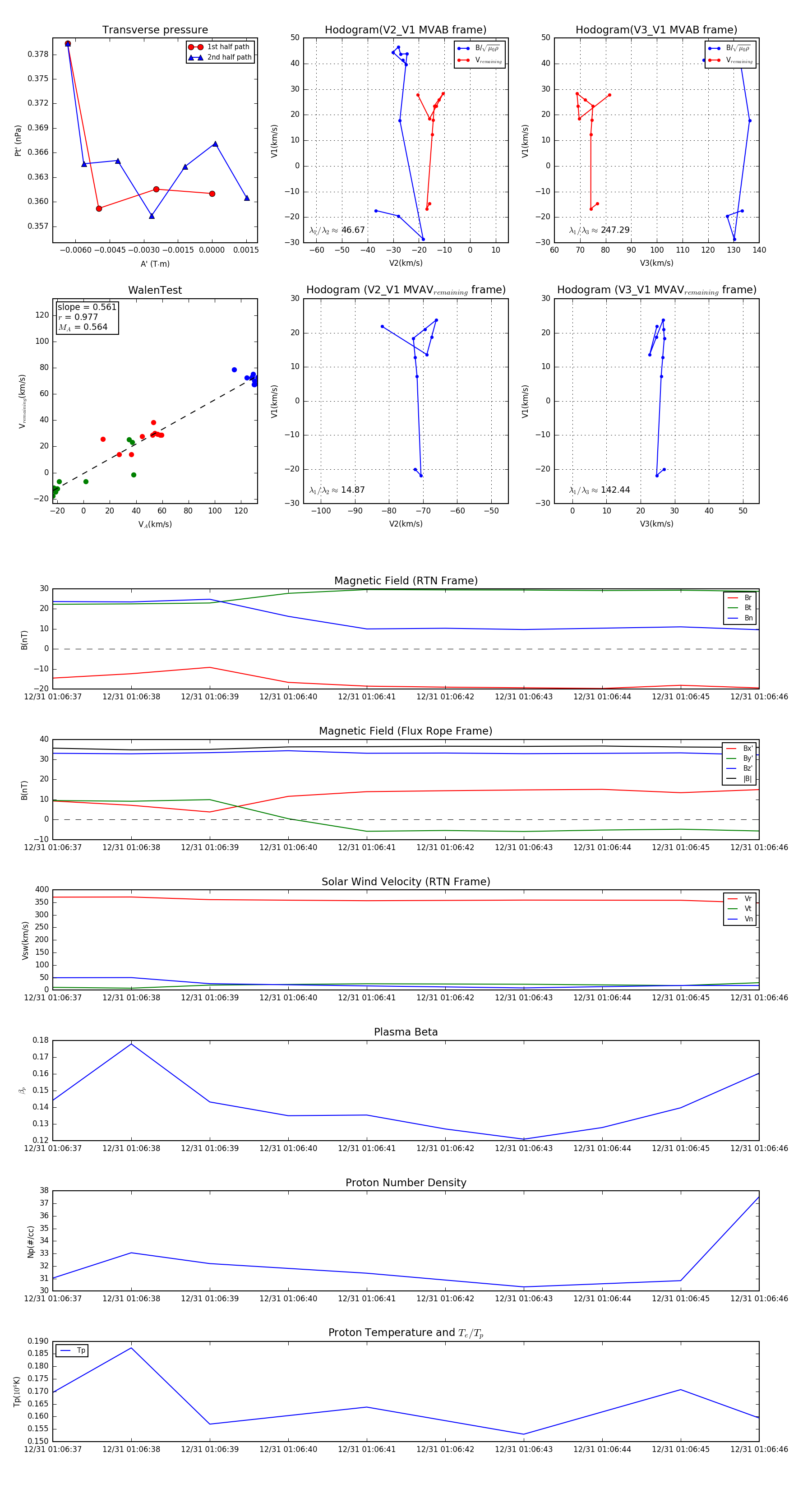
Flux Rope in 2024

Flux Rope Event 2024-12-31 01:06:37 ~ 2024-12-31 01:06:46 (10 seconds)


plot