HOME   LIST
‹–   –›

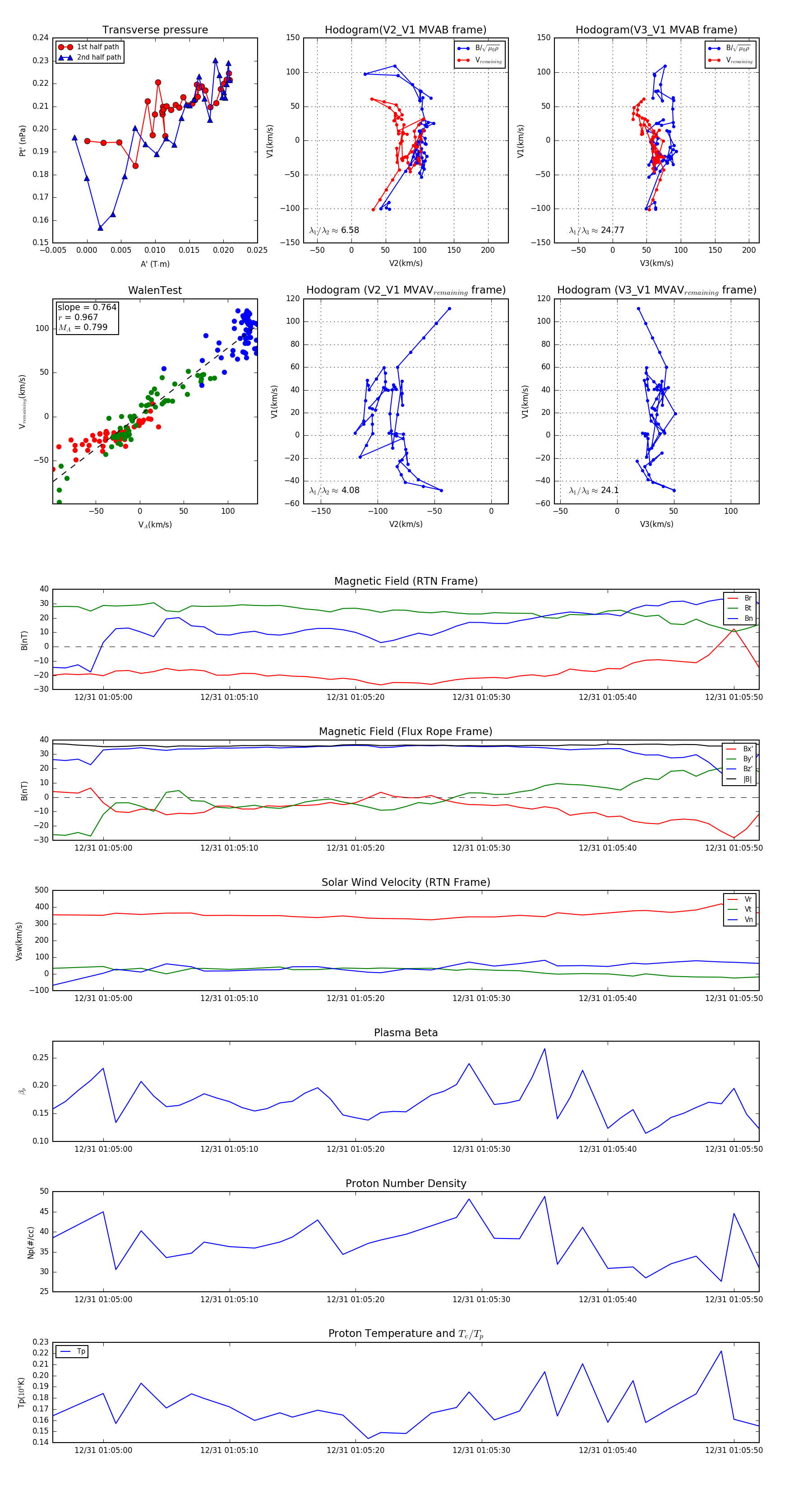
Flux Rope in 2024

Flux Rope Event 2024-12-31 01:04:56 ~ 2024-12-31 01:05:52 (57 seconds)


plot