HOME   LIST
‹–   –›

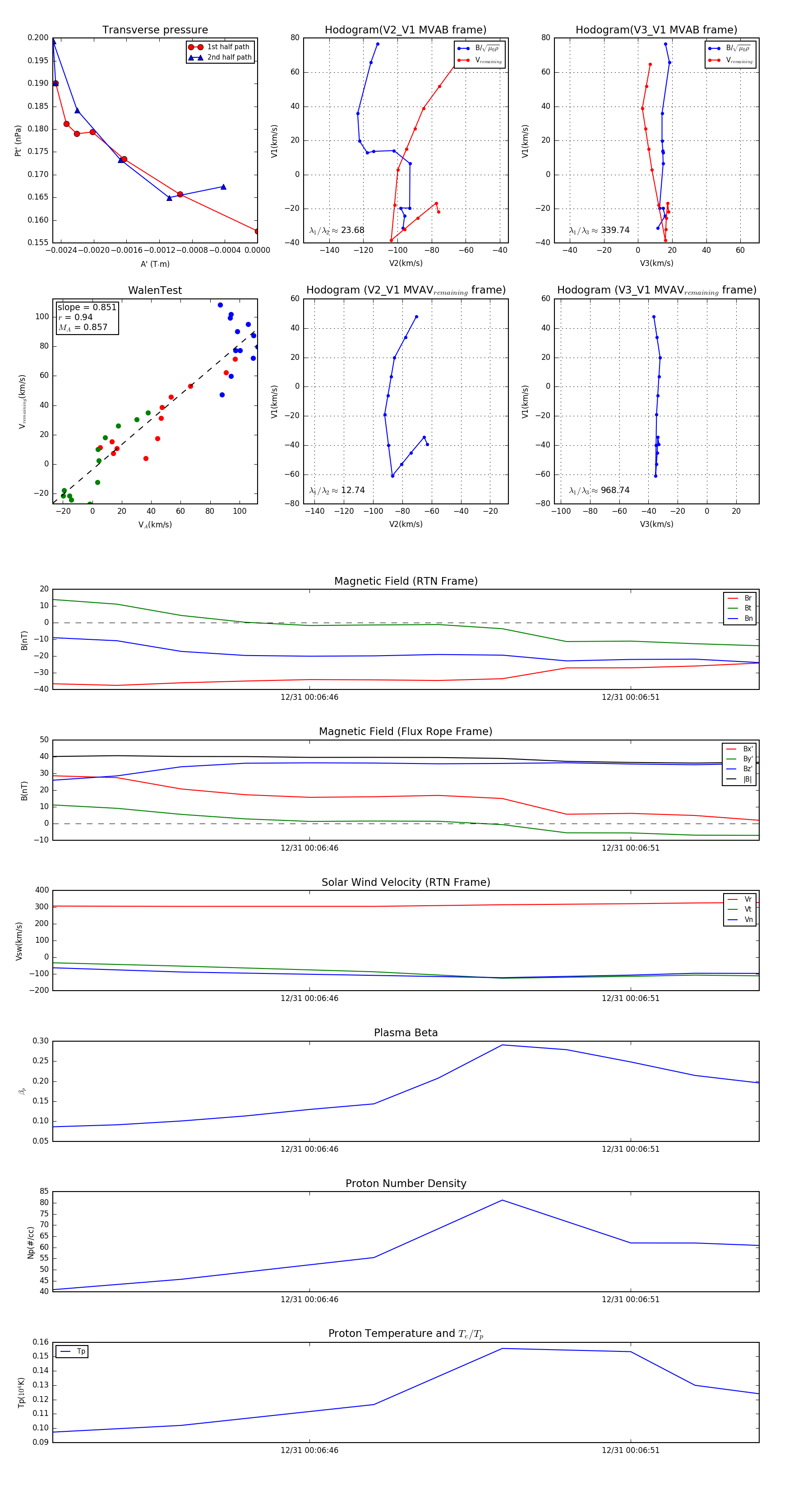
Flux Rope in 2024

Flux Rope Event 2024-12-31 00:06:42 ~ 2024-12-31 00:06:53 (12 seconds)


plot