HOME   LIST
‹–   –›

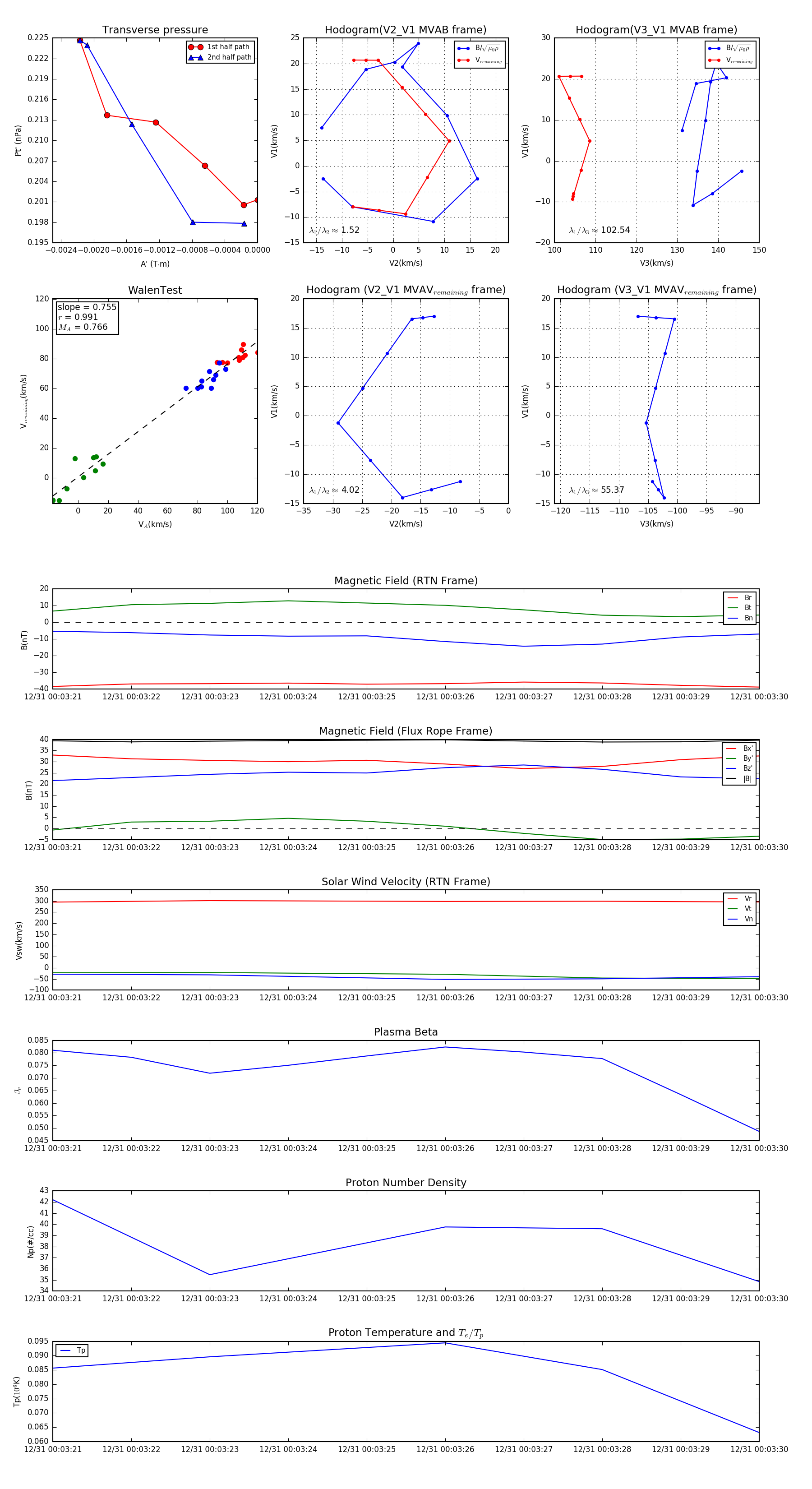
Flux Rope in 2024

Flux Rope Event 2024-12-31 00:03:21 ~ 2024-12-31 00:03:30 (10 seconds)


plot