HOME   LIST
‹–   –›

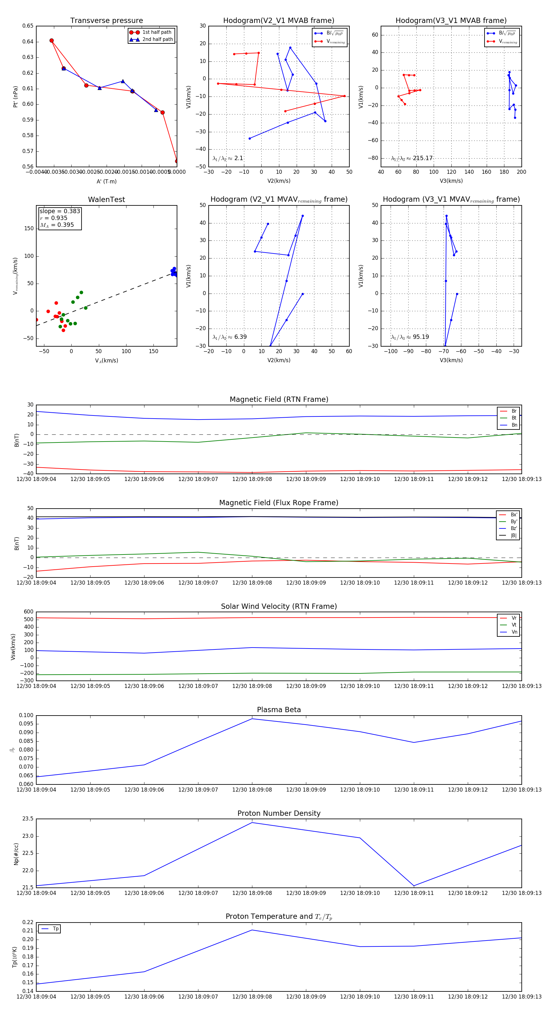
Flux Rope in 2024

Flux Rope Event 2024-12-30 18:09:04 ~ 2024-12-30 18:09:13 (10 seconds)


plot