HOME   LIST
‹–   –›

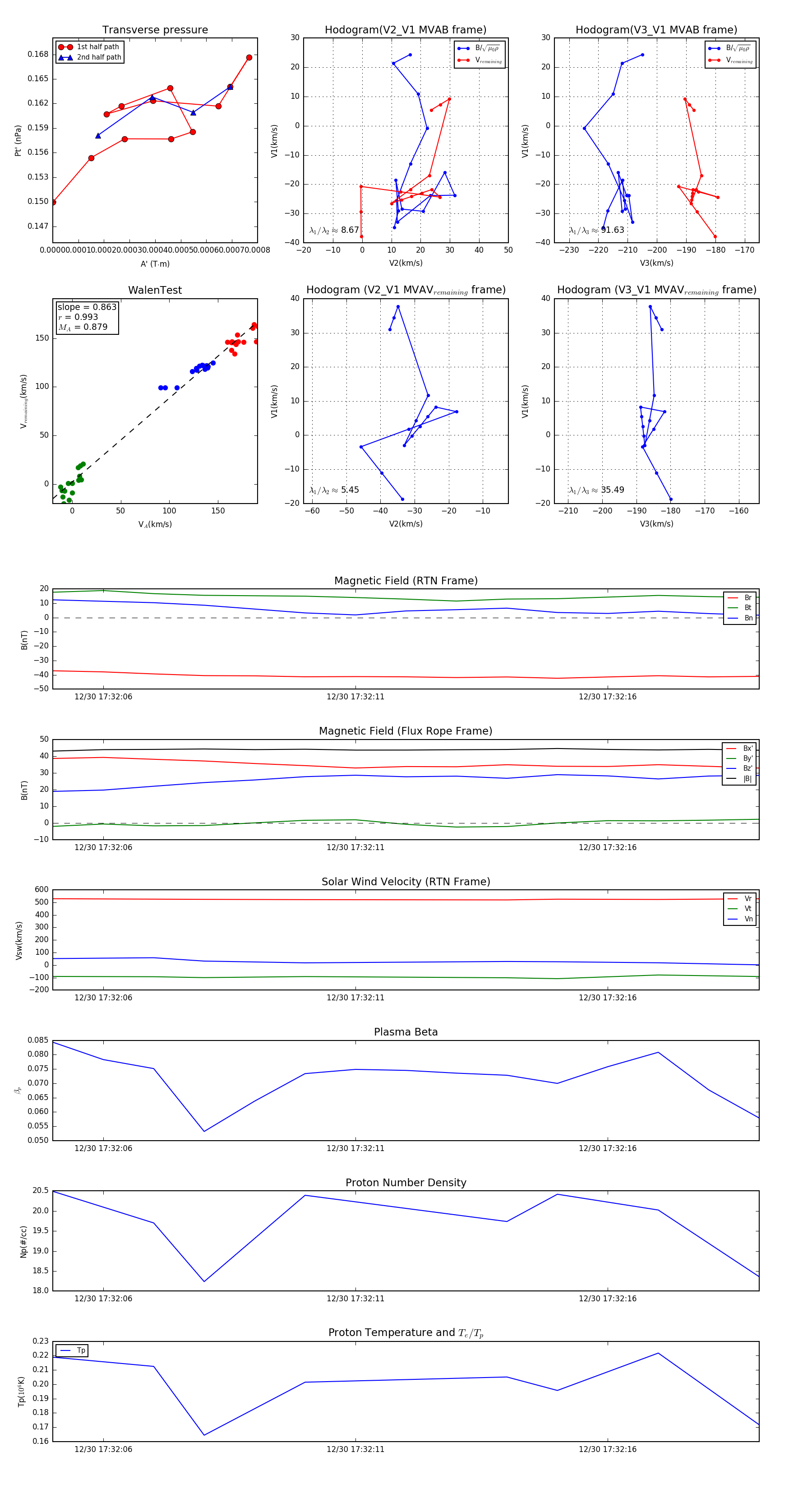
Flux Rope in 2024

Flux Rope Event 2024-12-30 17:32:05 ~ 2024-12-30 17:32:19 (15 seconds)


plot