HOME   LIST
‹–   –›

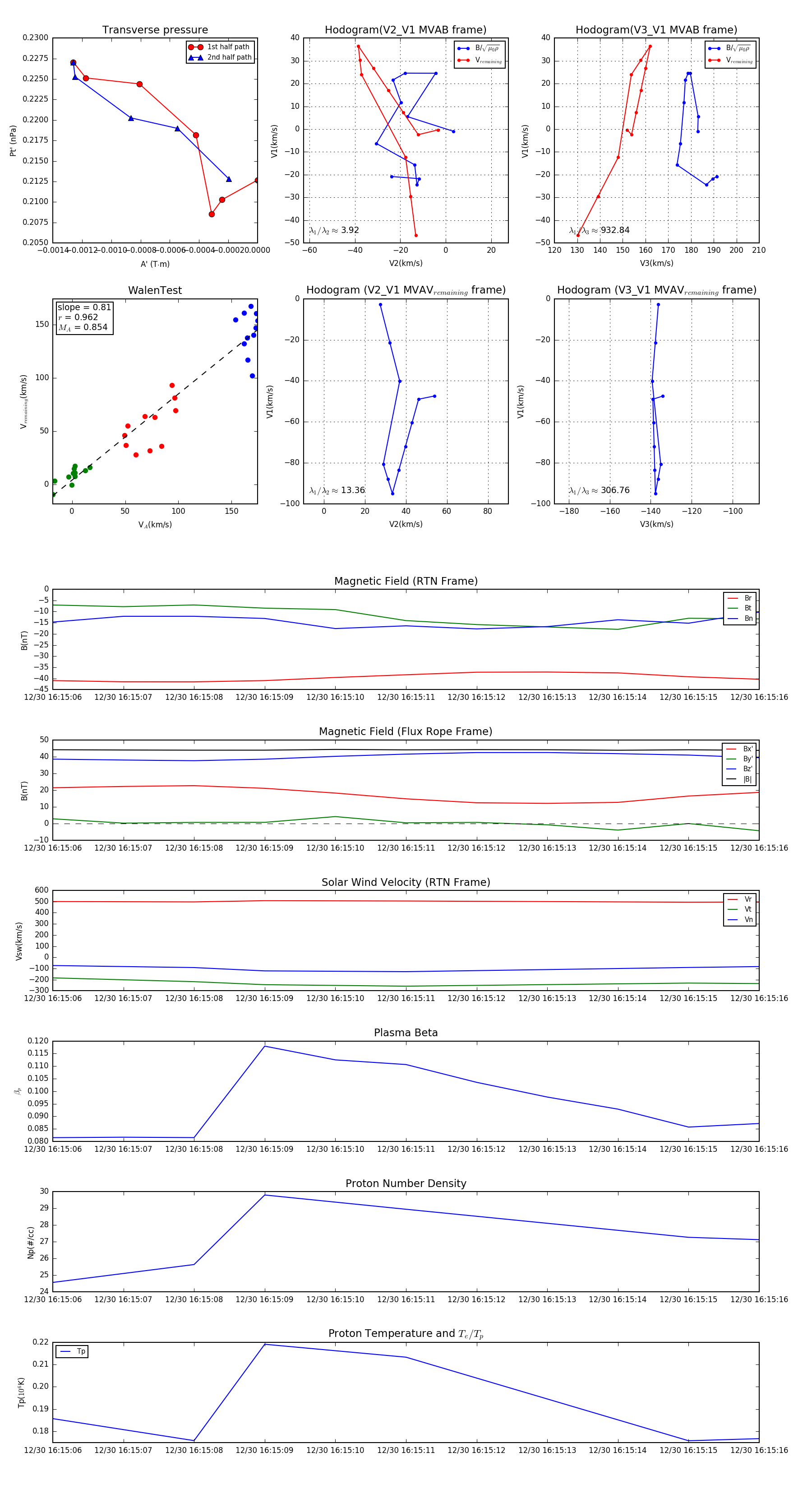
Flux Rope in 2024

Flux Rope Event 2024-12-30 16:15:06 ~ 2024-12-30 16:15:16 (11 seconds)


plot