HOME   LIST
‹–   –›

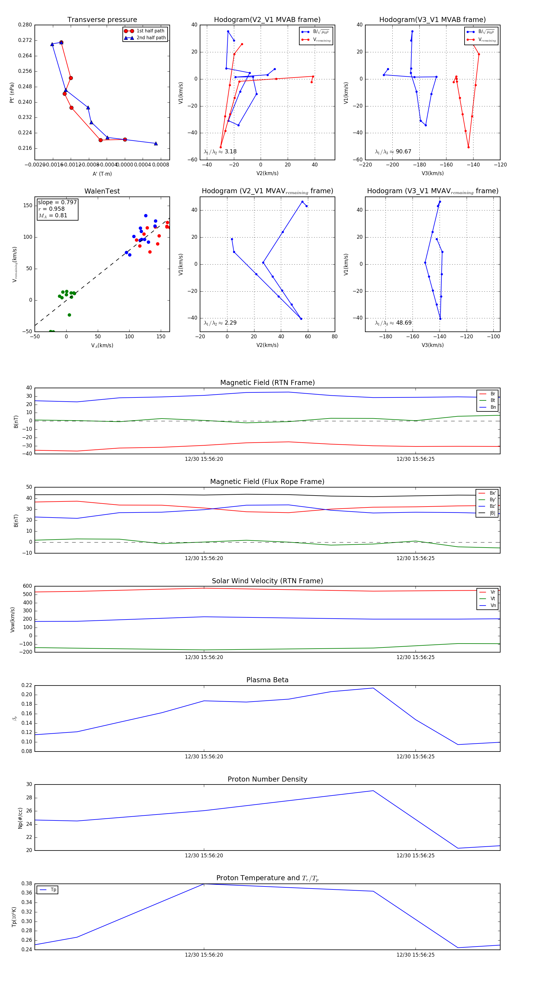
Flux Rope in 2024

Flux Rope Event 2024-12-30 15:56:16 ~ 2024-12-30 15:56:27 (12 seconds)


plot