HOME   LIST
‹–   –›

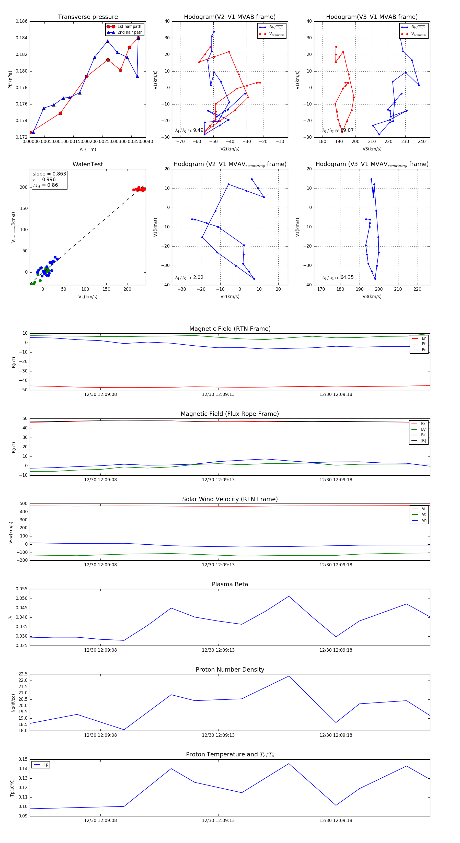
Flux Rope in 2024

Flux Rope Event 2024-12-30 12:09:05 ~ 2024-12-30 12:09:22 (18 seconds)


plot