HOME   LIST
‹–   –›

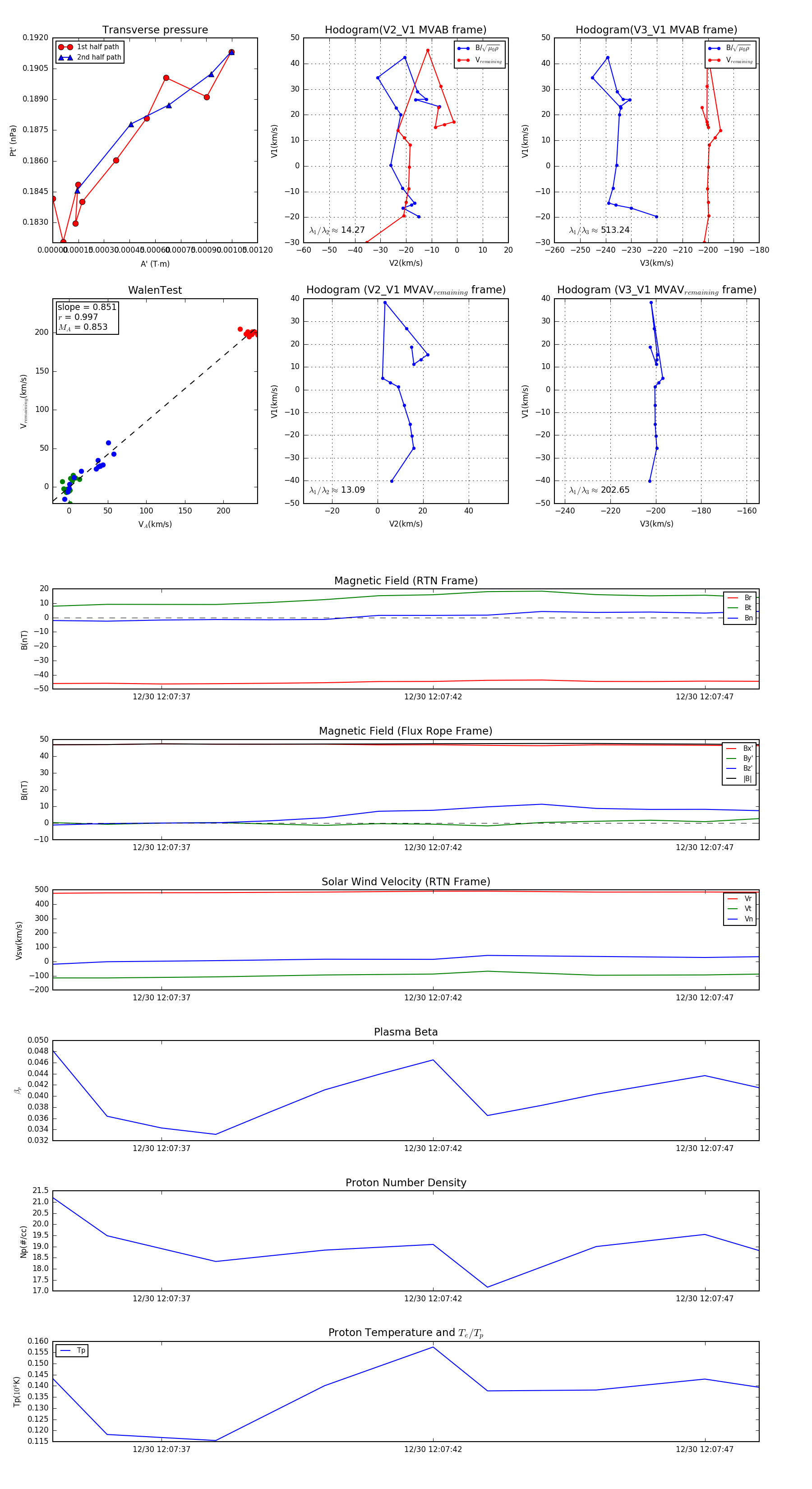
Flux Rope in 2024

Flux Rope Event 2024-12-30 12:07:35 ~ 2024-12-30 12:07:48 (14 seconds)


plot