HOME   LIST
‹–   –›

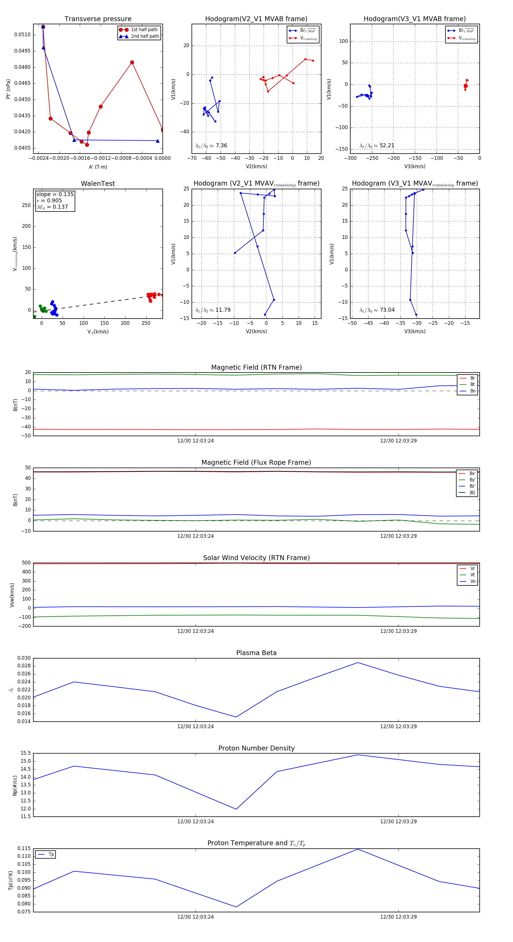
Flux Rope in 2024

Flux Rope Event 2024-12-30 12:03:20 ~ 2024-12-30 12:03:31 (12 seconds)


plot