HOME   LIST
‹–   –›

Flux Rope in 2024

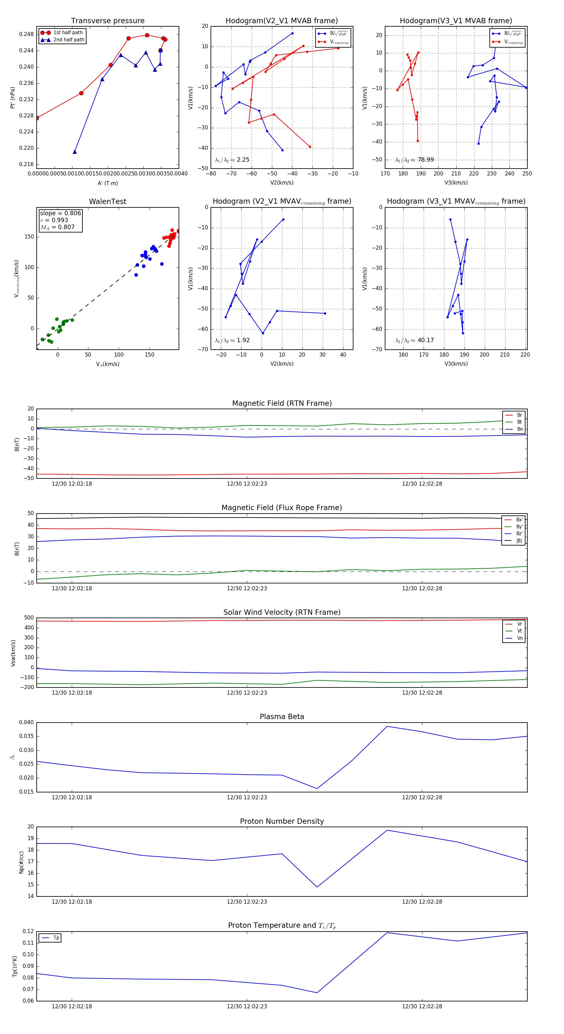
Flux Rope Event 2024-12-30 12:02:17 ~ 2024-12-30 12:02:31 (15 seconds)


plot