HOME   LIST
‹–   –›

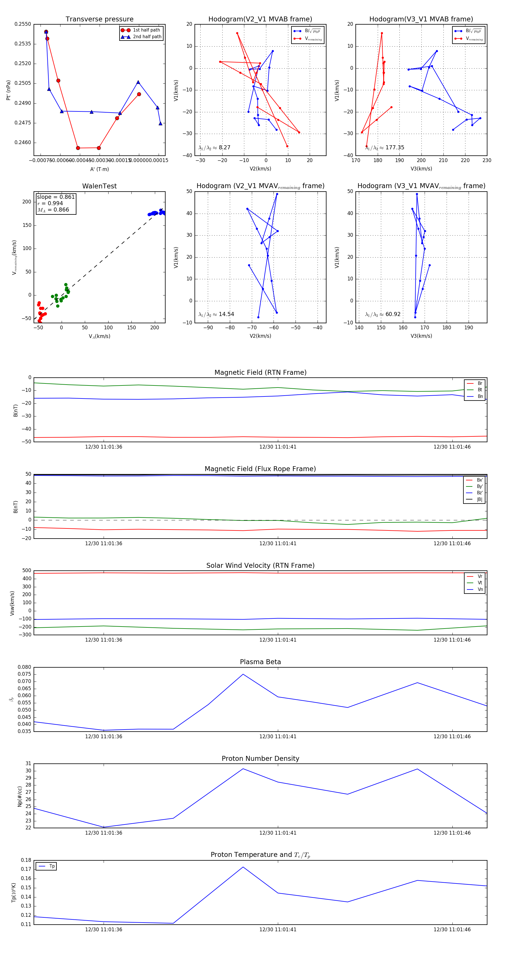
Flux Rope in 2024

Flux Rope Event 2024-12-30 11:01:34 ~ 2024-12-30 11:01:47 (14 seconds)


plot