HOME   LIST
‹–   –›

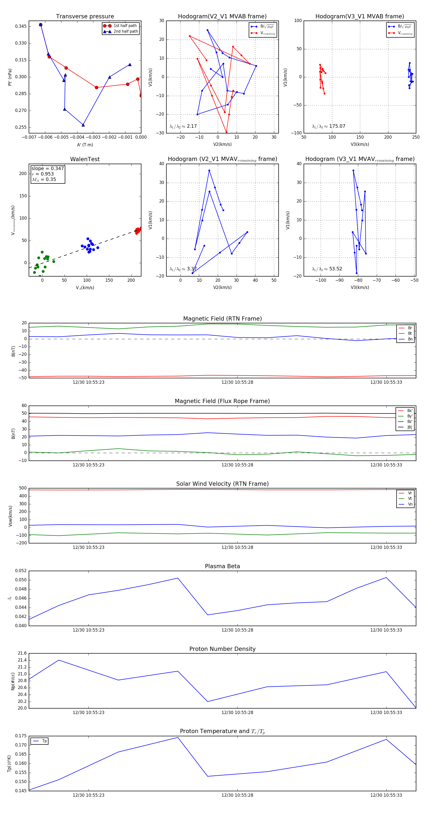
Flux Rope in 2024

Flux Rope Event 2024-12-30 10:55:21 ~ 2024-12-30 10:55:34 (14 seconds)


plot