HOME   LIST
‹–   –›

Flux Rope in 2024

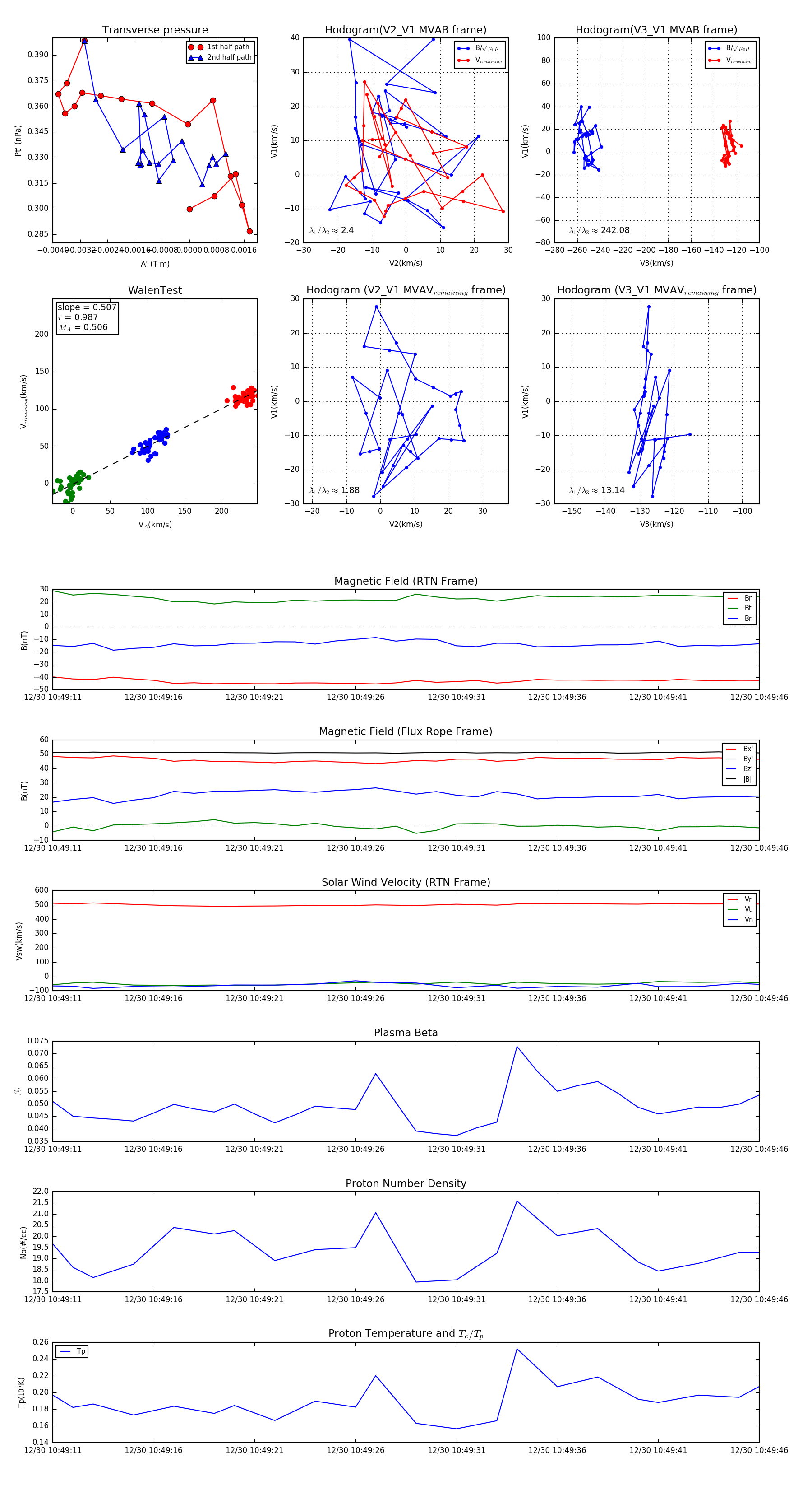
Flux Rope Event 2024-12-30 10:49:11 ~ 2024-12-30 10:49:46 (36 seconds)


plot