HOME   LIST
‹–   –›

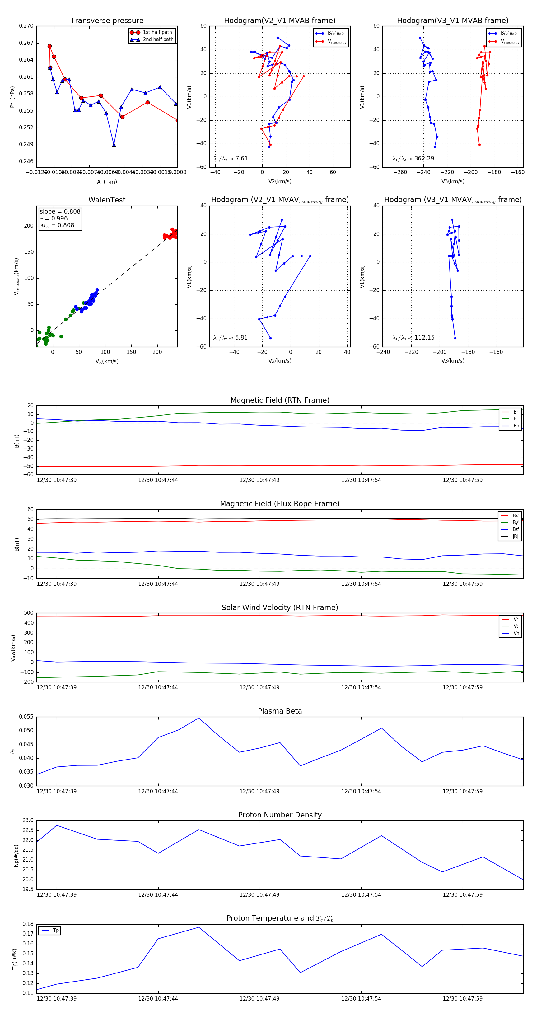
Flux Rope in 2024

Flux Rope Event 2024-12-30 10:47:38 ~ 2024-12-30 10:48:02 (25 seconds)


plot