HOME   LIST
‹–   –›

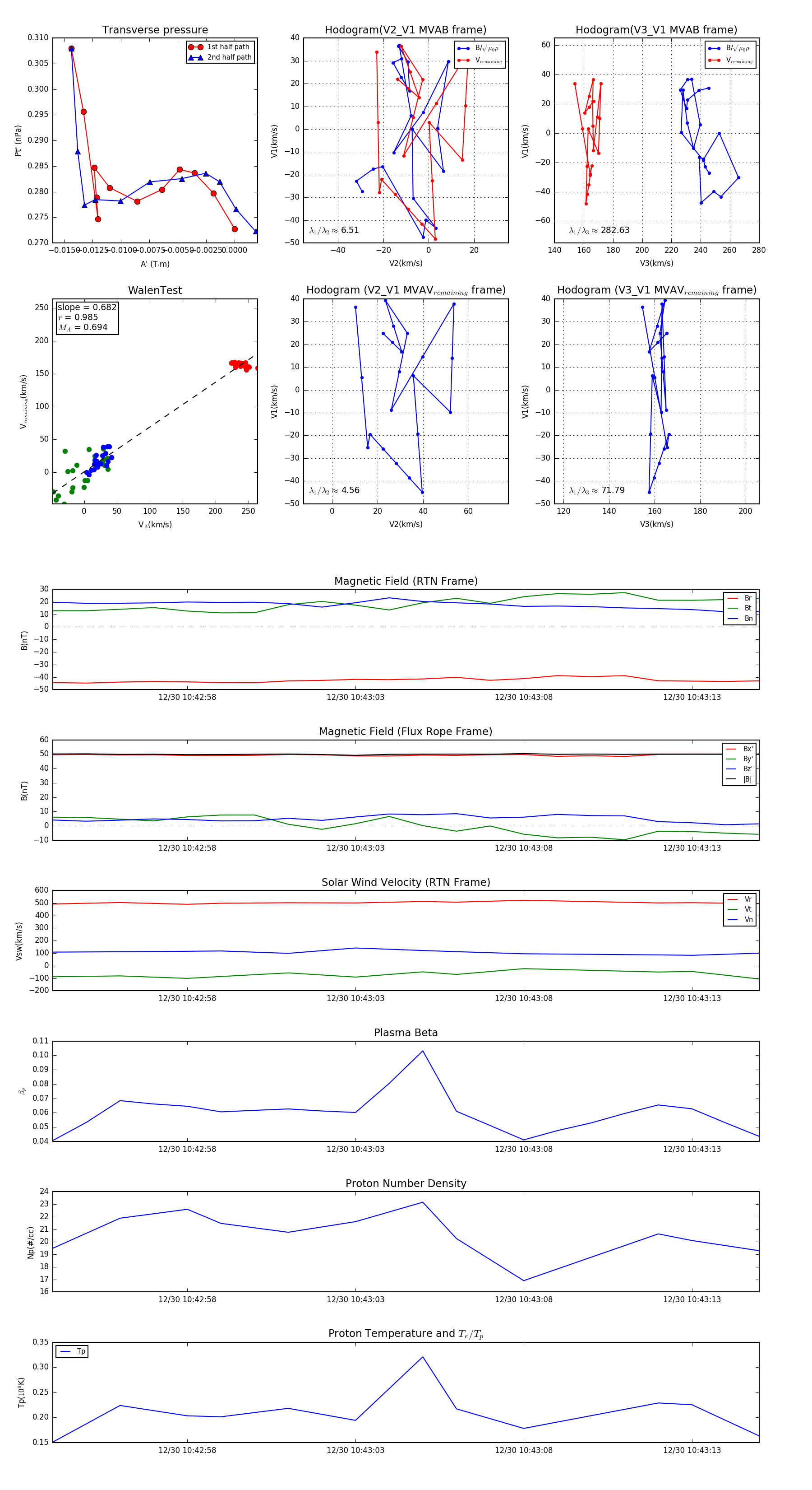
Flux Rope in 2024

Flux Rope Event 2024-12-30 10:42:54 ~ 2024-12-30 10:43:15 (22 seconds)


plot