HOME   LIST
‹–   –›

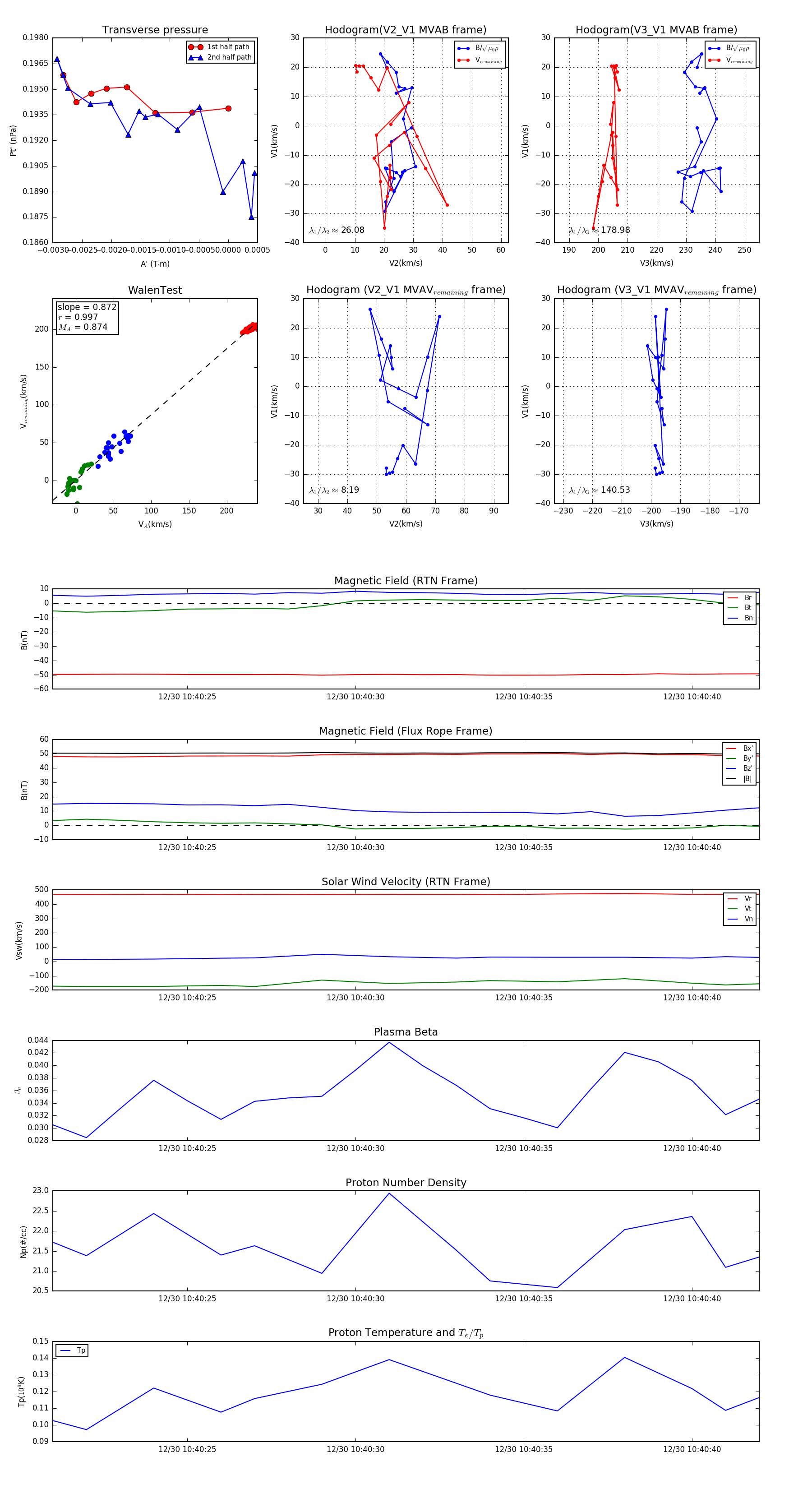
Flux Rope in 2024

Flux Rope Event 2024-12-30 10:40:21 ~ 2024-12-30 10:40:42 (22 seconds)


plot