HOME   LIST
‹–   –›

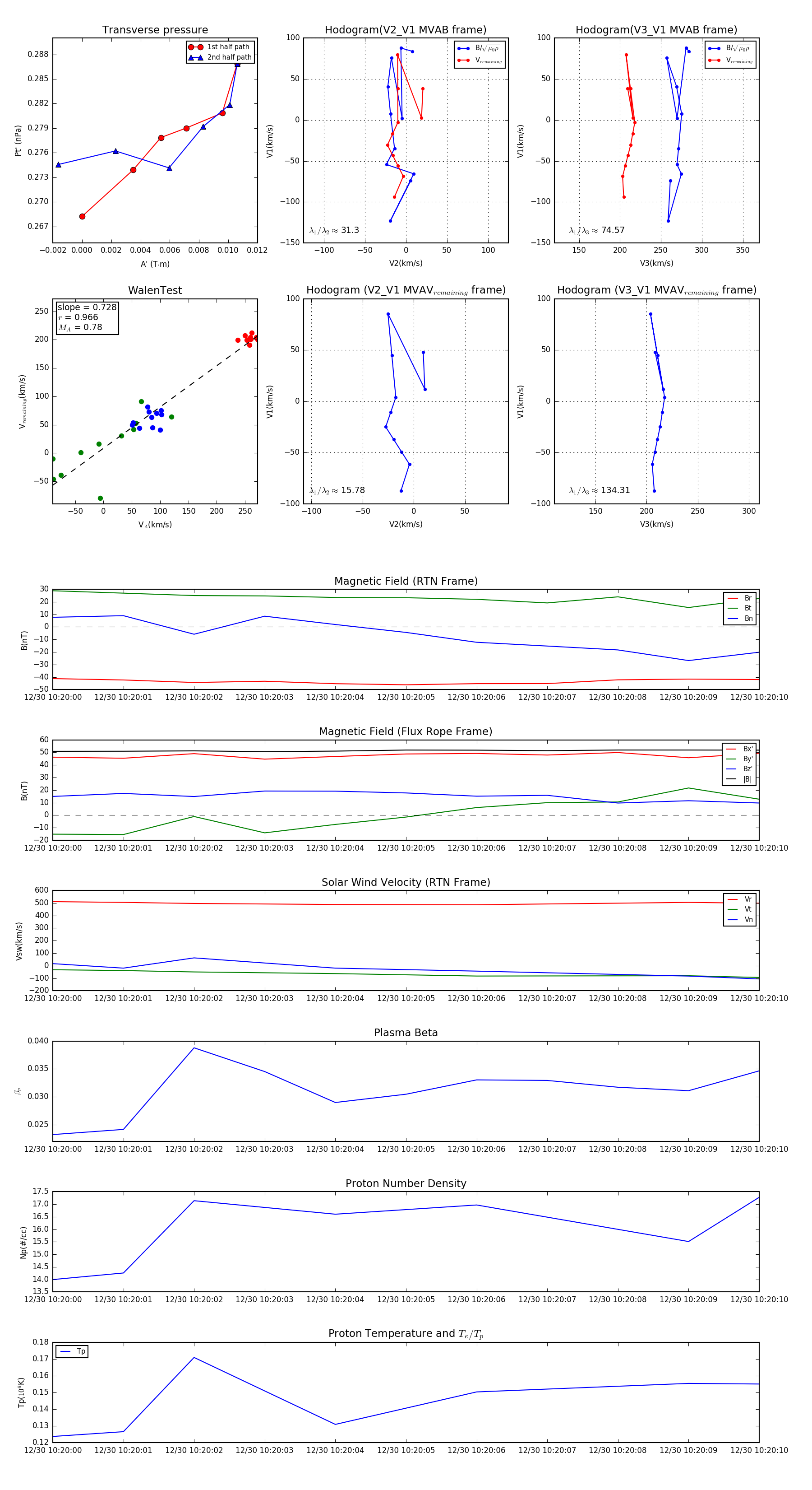
Flux Rope in 2024

Flux Rope Event 2024-12-30 10:20:00 ~ 2024-12-30 10:20:10 (11 seconds)


plot