HOME   LIST
‹–   –›

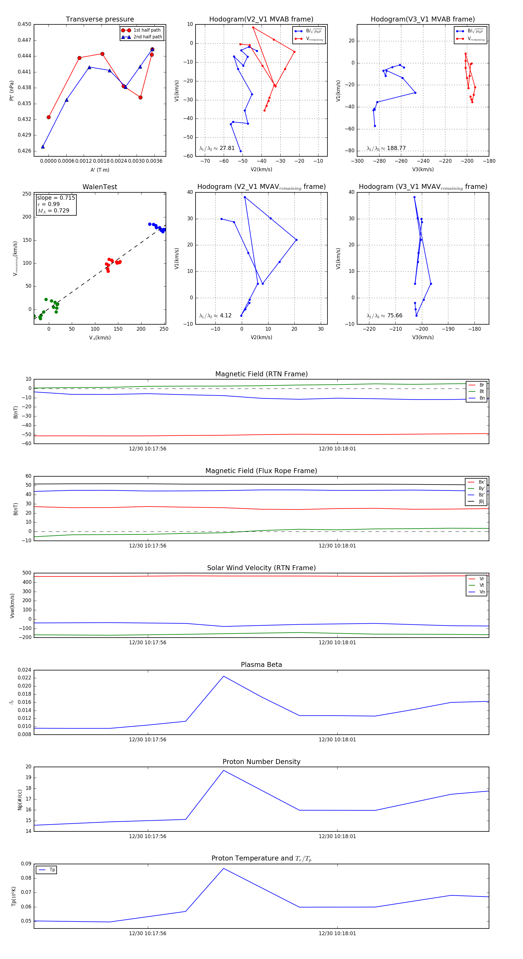
Flux Rope in 2024

Flux Rope Event 2024-12-30 10:17:53 ~ 2024-12-30 10:18:05 (13 seconds)


plot