HOME   LIST
‹–   –›

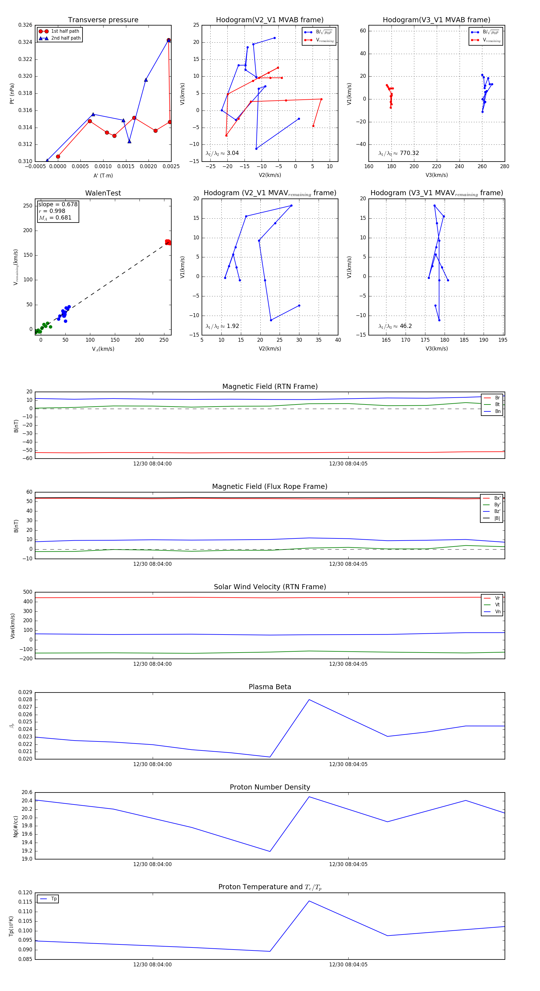
Flux Rope in 2024

Flux Rope Event 2024-12-30 08:03:57 ~ 2024-12-30 08:04:09 (13 seconds)


plot