HOME   LIST
‹–   –›

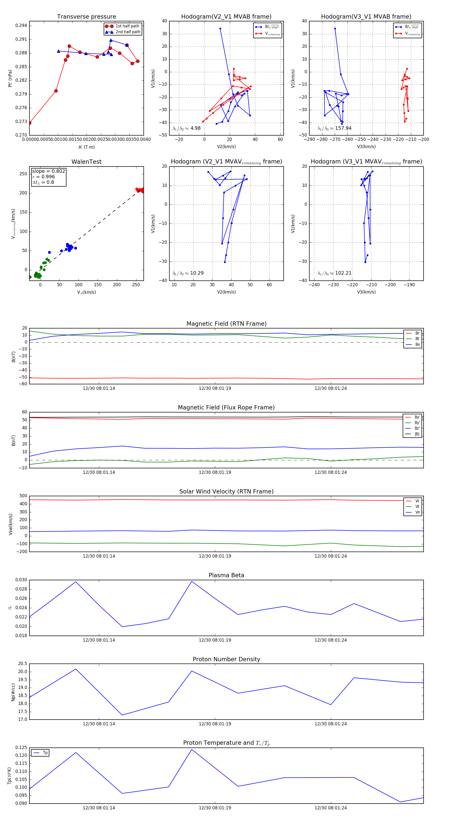
Flux Rope in 2024

Flux Rope Event 2024-12-30 08:01:11 ~ 2024-12-30 08:01:28 (18 seconds)


plot