HOME   LIST
‹–   –›

Flux Rope in 2024

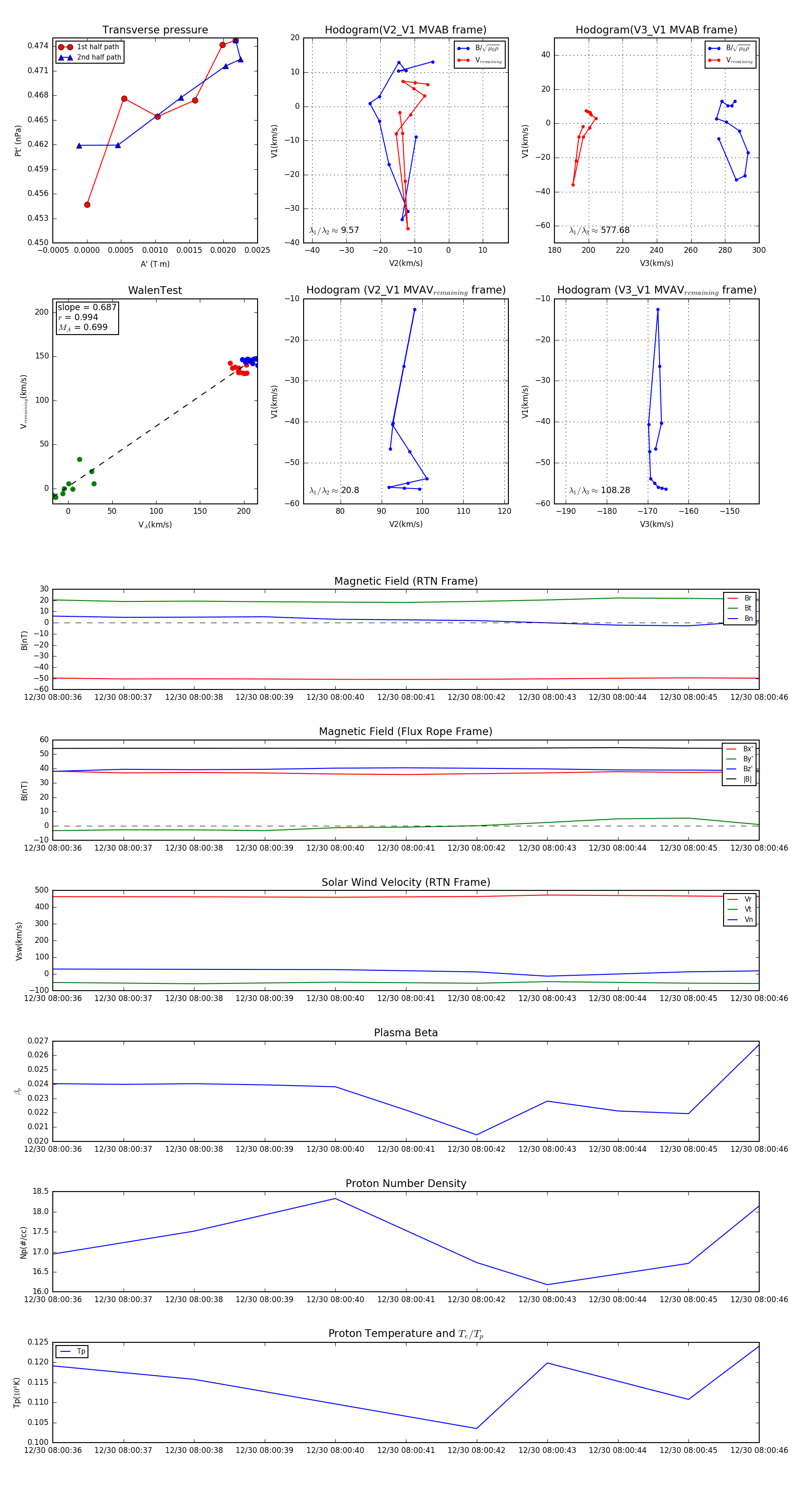
Flux Rope Event 2024-12-30 08:00:36 ~ 2024-12-30 08:00:46 (11 seconds)


plot