HOME   LIST
‹–   –›

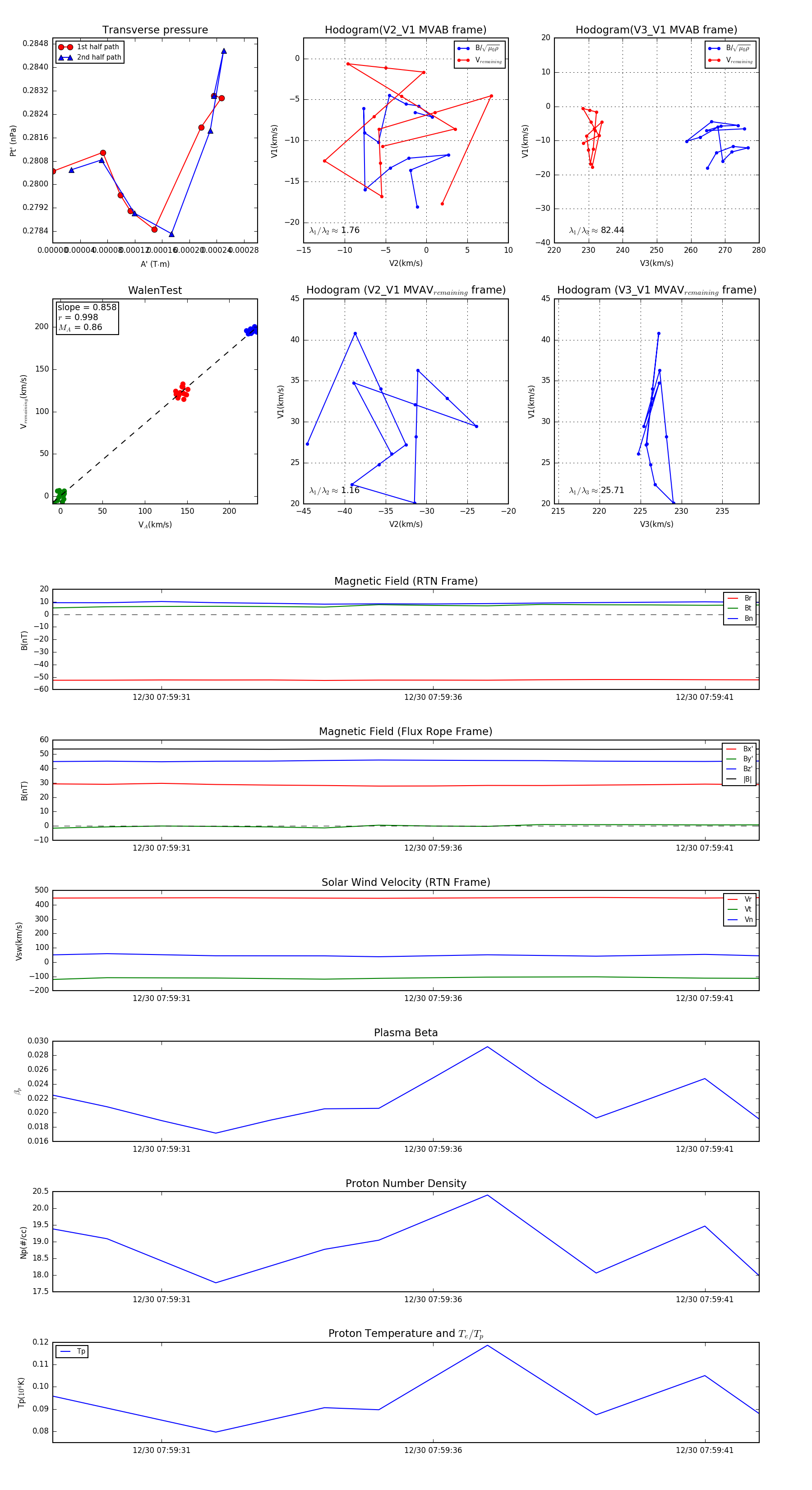
Flux Rope in 2024

Flux Rope Event 2024-12-30 07:59:29 ~ 2024-12-30 07:59:42 (14 seconds)


plot