HOME   LIST
‹–   –›

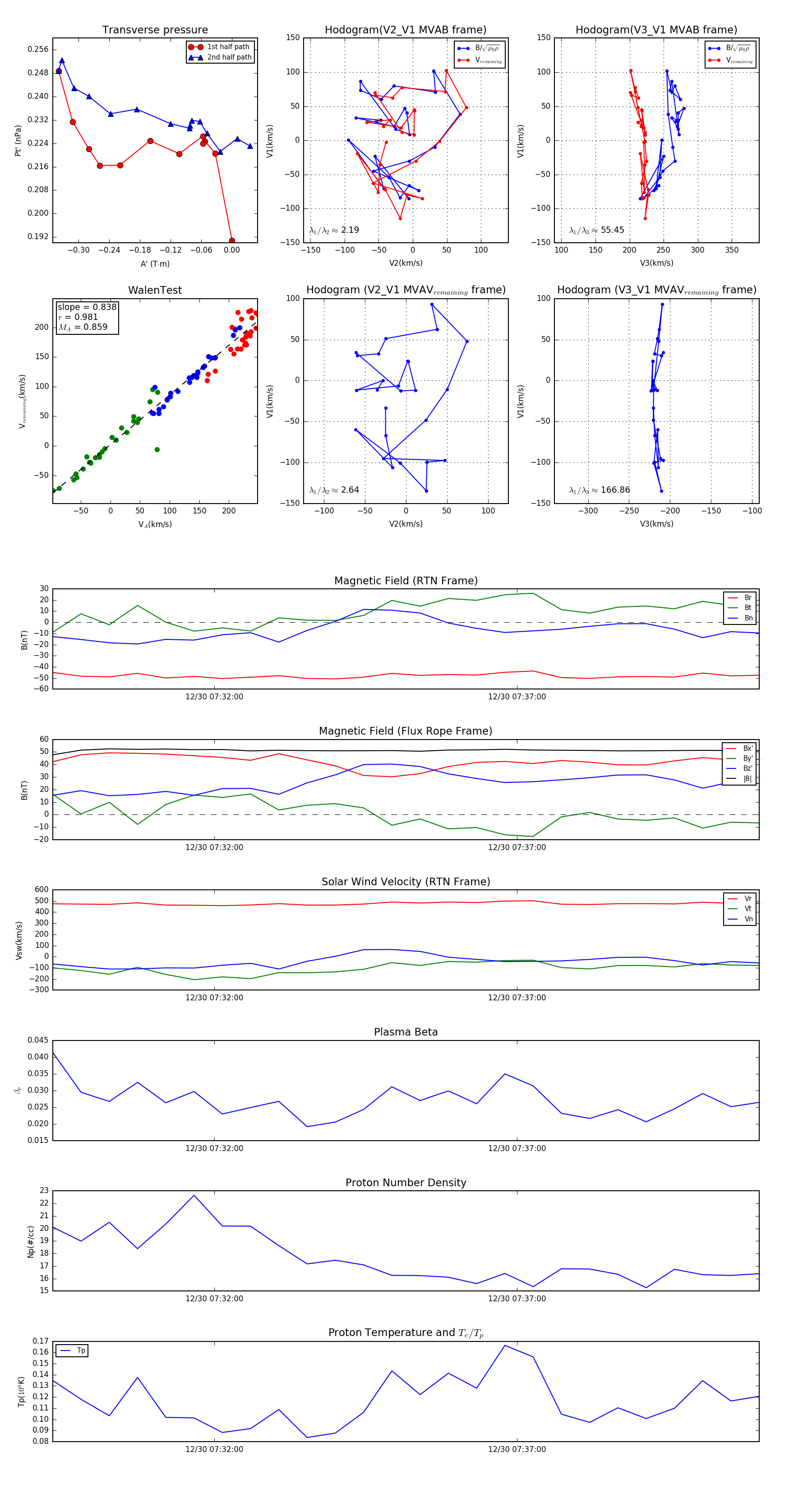
Flux Rope in 2024

Flux Rope Event 2024-12-30 07:29:20 ~ 2024-12-30 07:41:00 (701 seconds)


plot