HOME   LIST
‹–   –›

Flux Rope in 2024

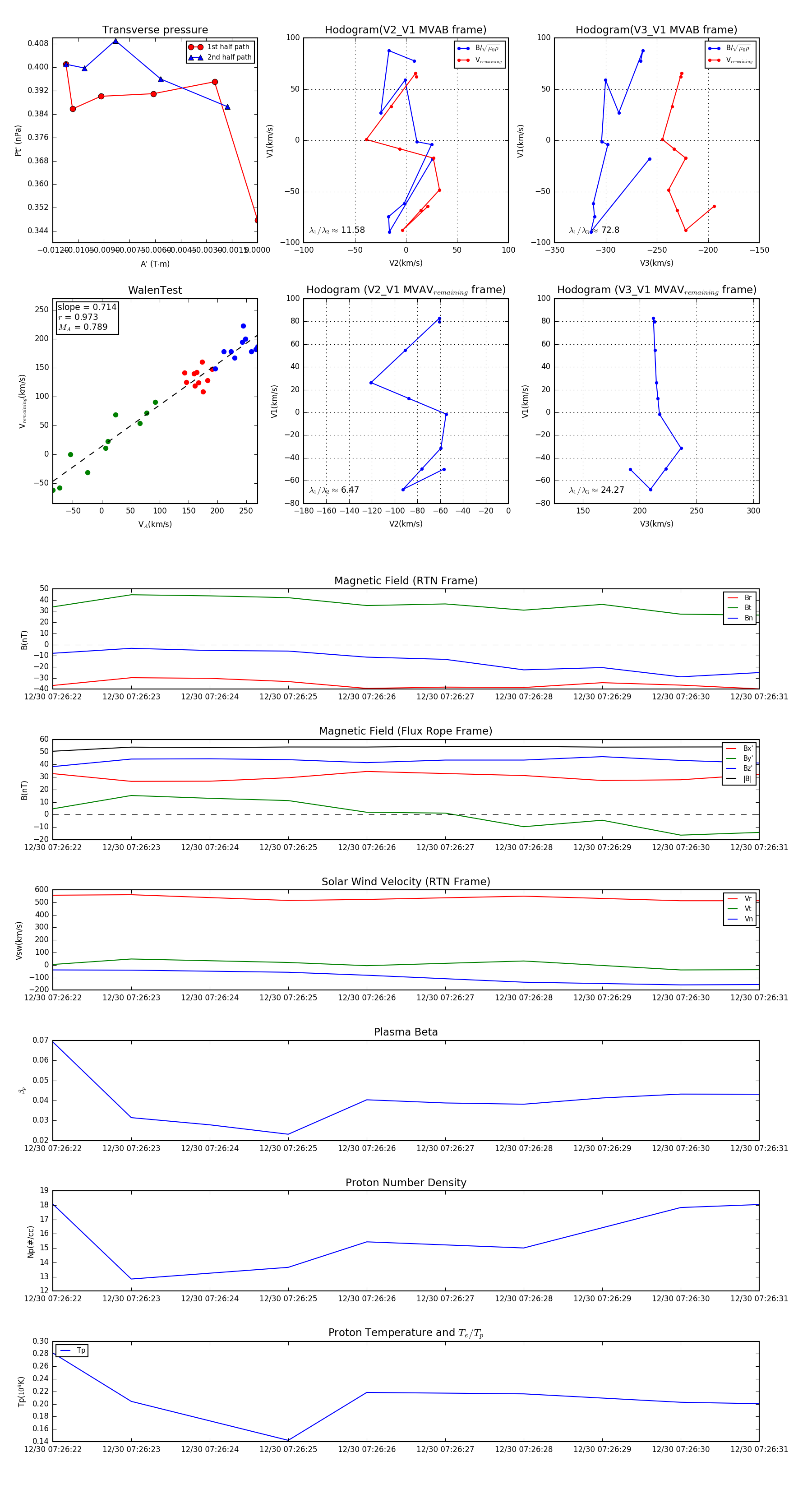
Flux Rope Event 2024-12-30 07:26:22 ~ 2024-12-30 07:26:31 (10 seconds)


plot