HOME   LIST
‹–   –›

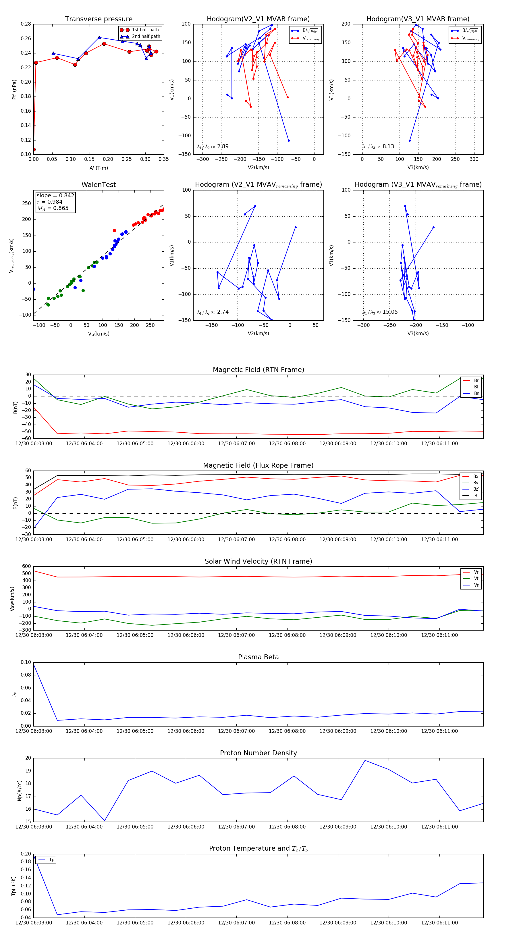
Flux Rope in 2024

Flux Rope Event 2024-12-30 06:03:00 ~ 2024-12-30 06:11:52 (533 seconds)


plot