HOME   LIST
‹–   –›

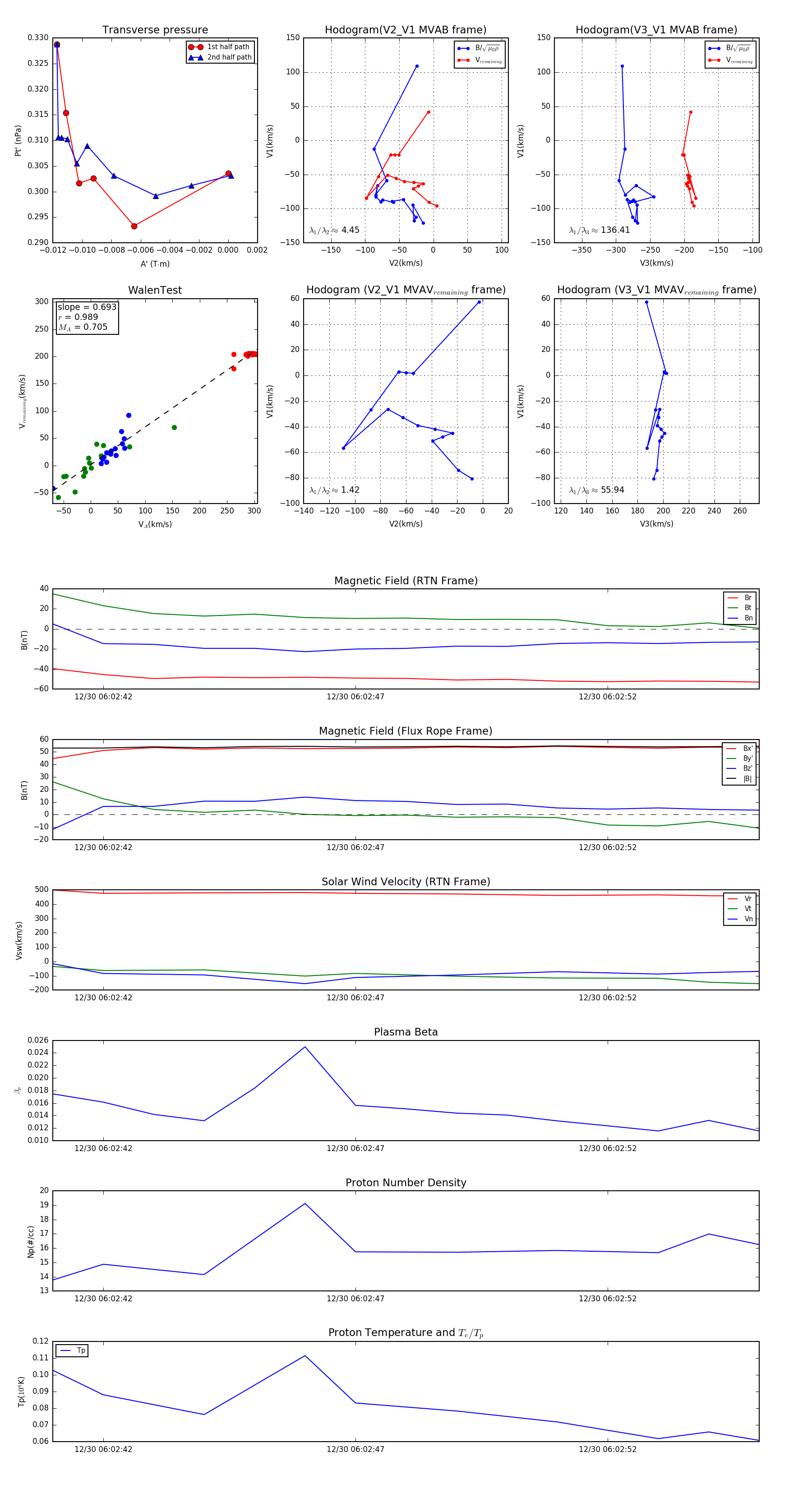
Flux Rope in 2024

Flux Rope Event 2024-12-30 06:02:41 ~ 2024-12-30 06:02:55 (15 seconds)


plot