HOME   LIST
‹–   –›

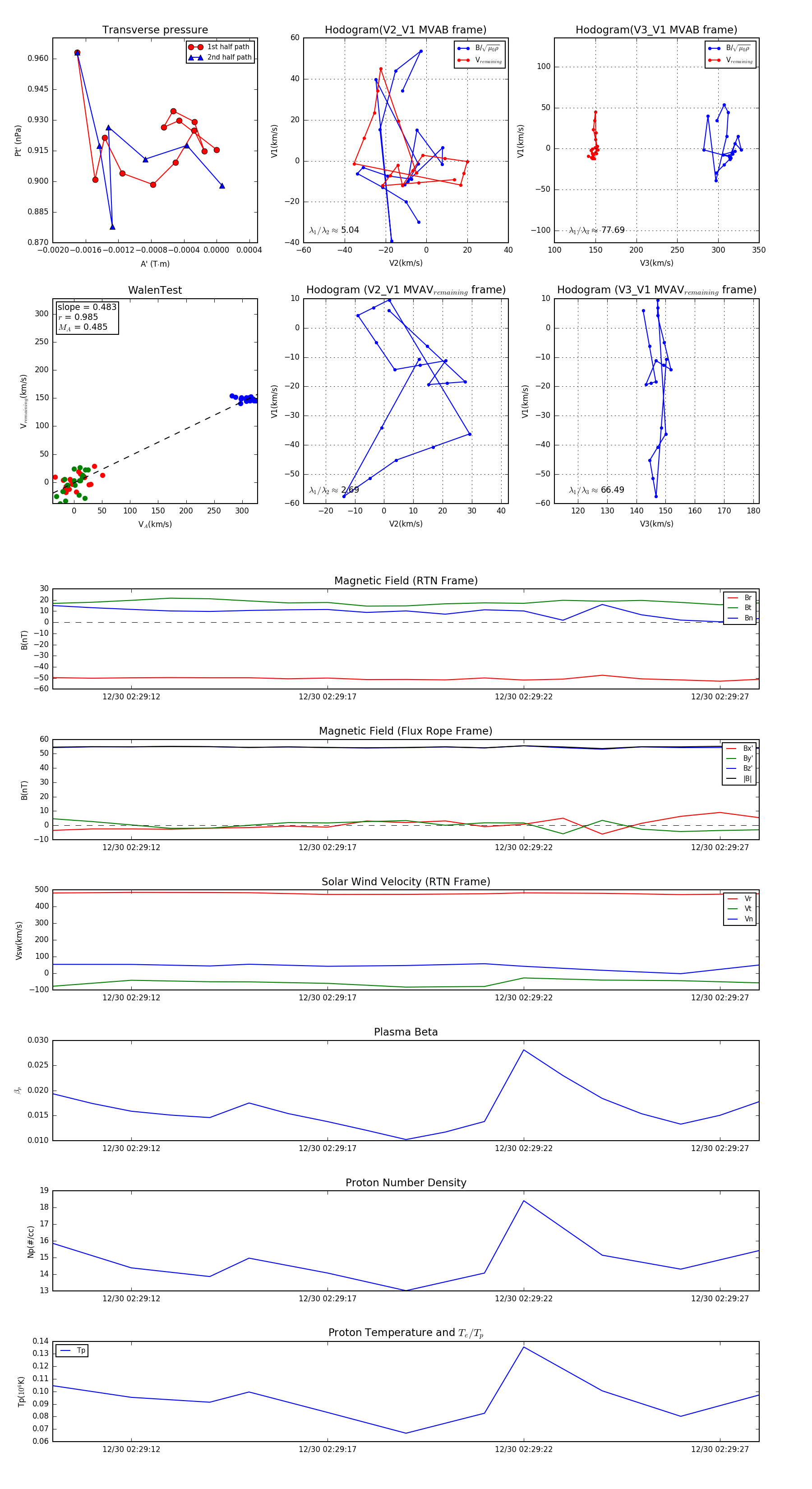
Flux Rope in 2024

Flux Rope Event 2024-12-30 02:29:10 ~ 2024-12-30 02:29:28 (19 seconds)


plot