HOME   LIST
‹–   –›

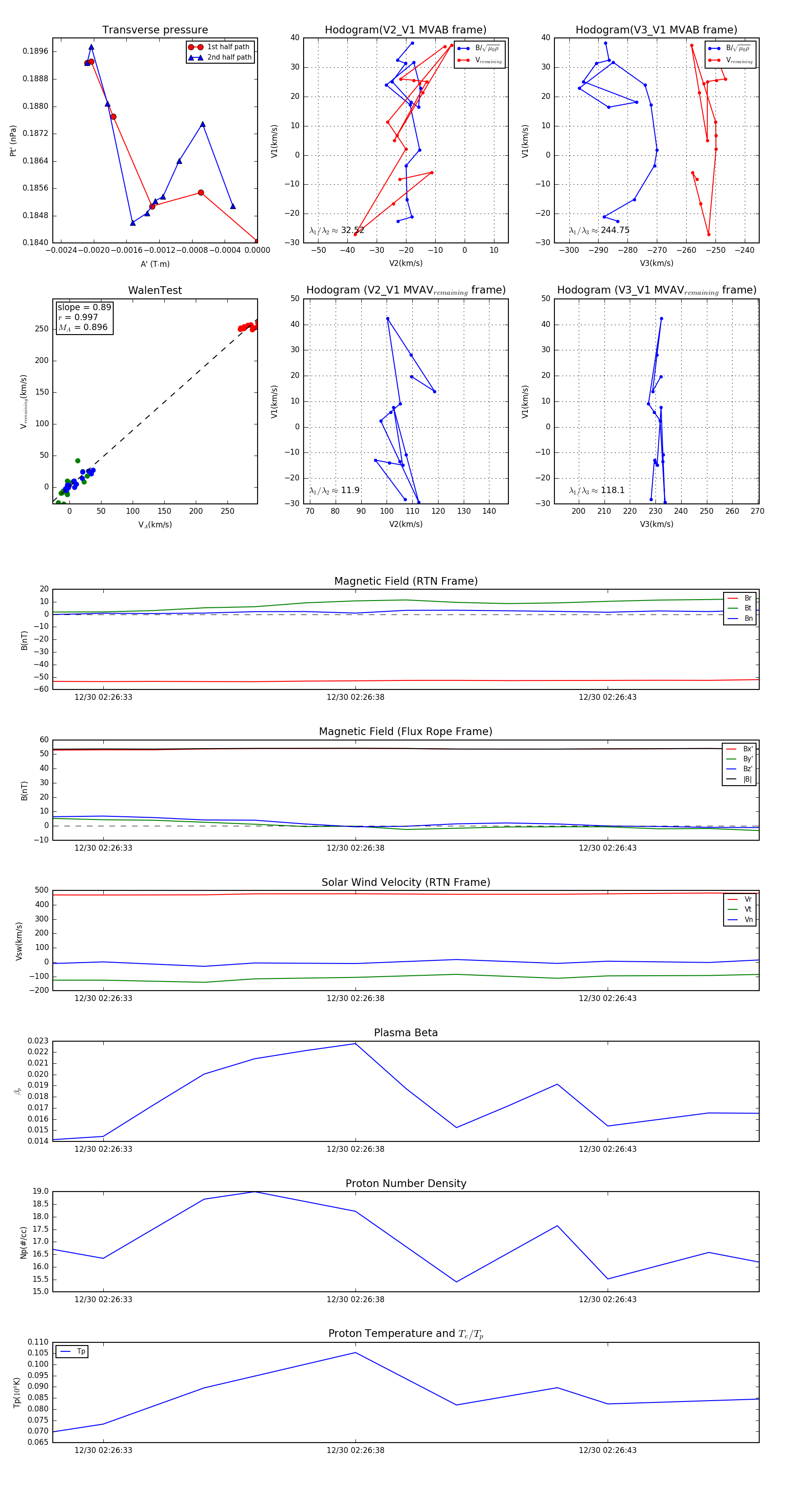
Flux Rope in 2024

Flux Rope Event 2024-12-30 02:26:32 ~ 2024-12-30 02:26:46 (15 seconds)


plot