HOME   LIST
‹–   –›

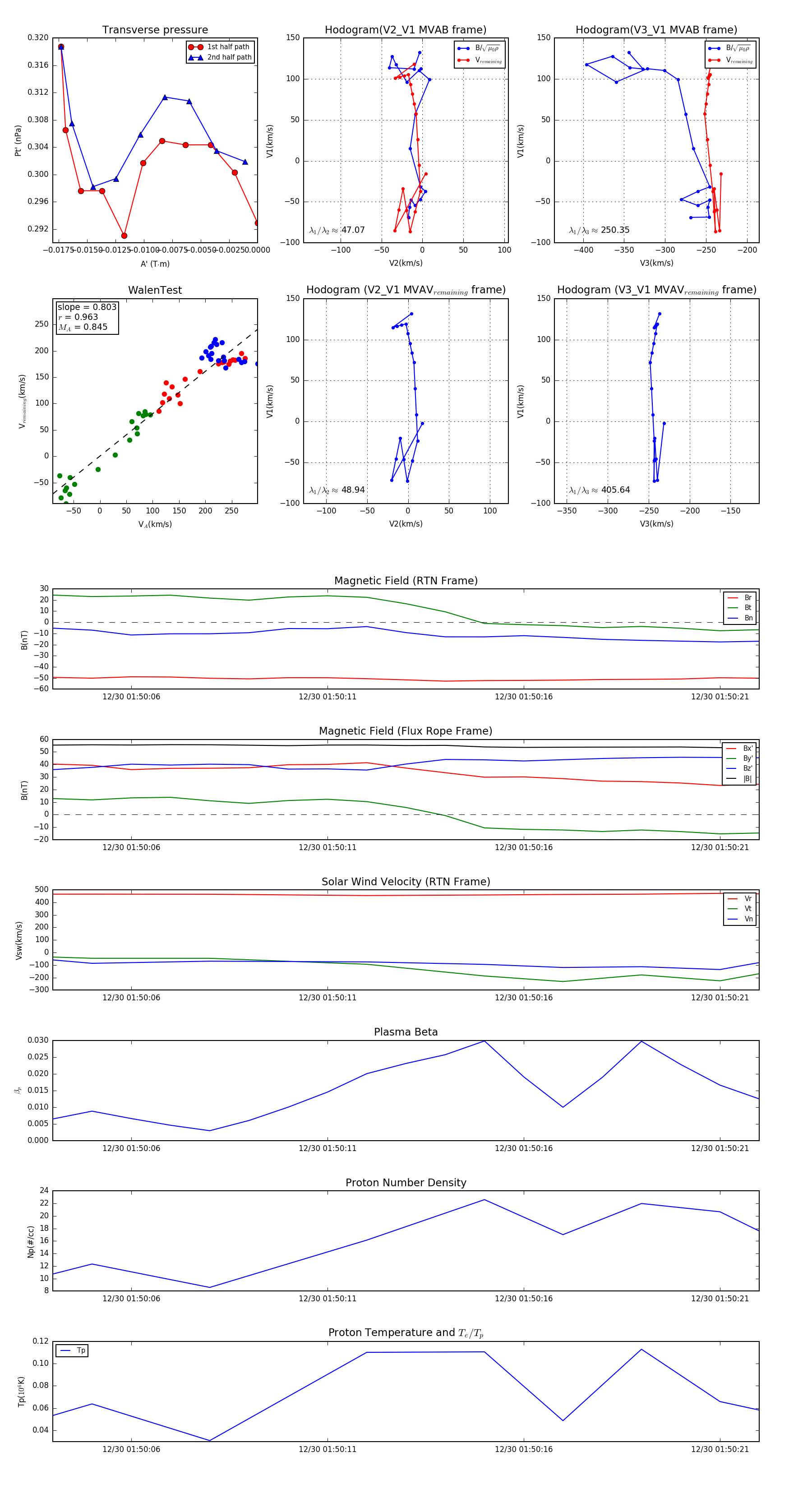
Flux Rope in 2024

Flux Rope Event 2024-12-30 01:50:04 ~ 2024-12-30 01:50:22 (19 seconds)


plot