HOME   LIST
‹–   –›

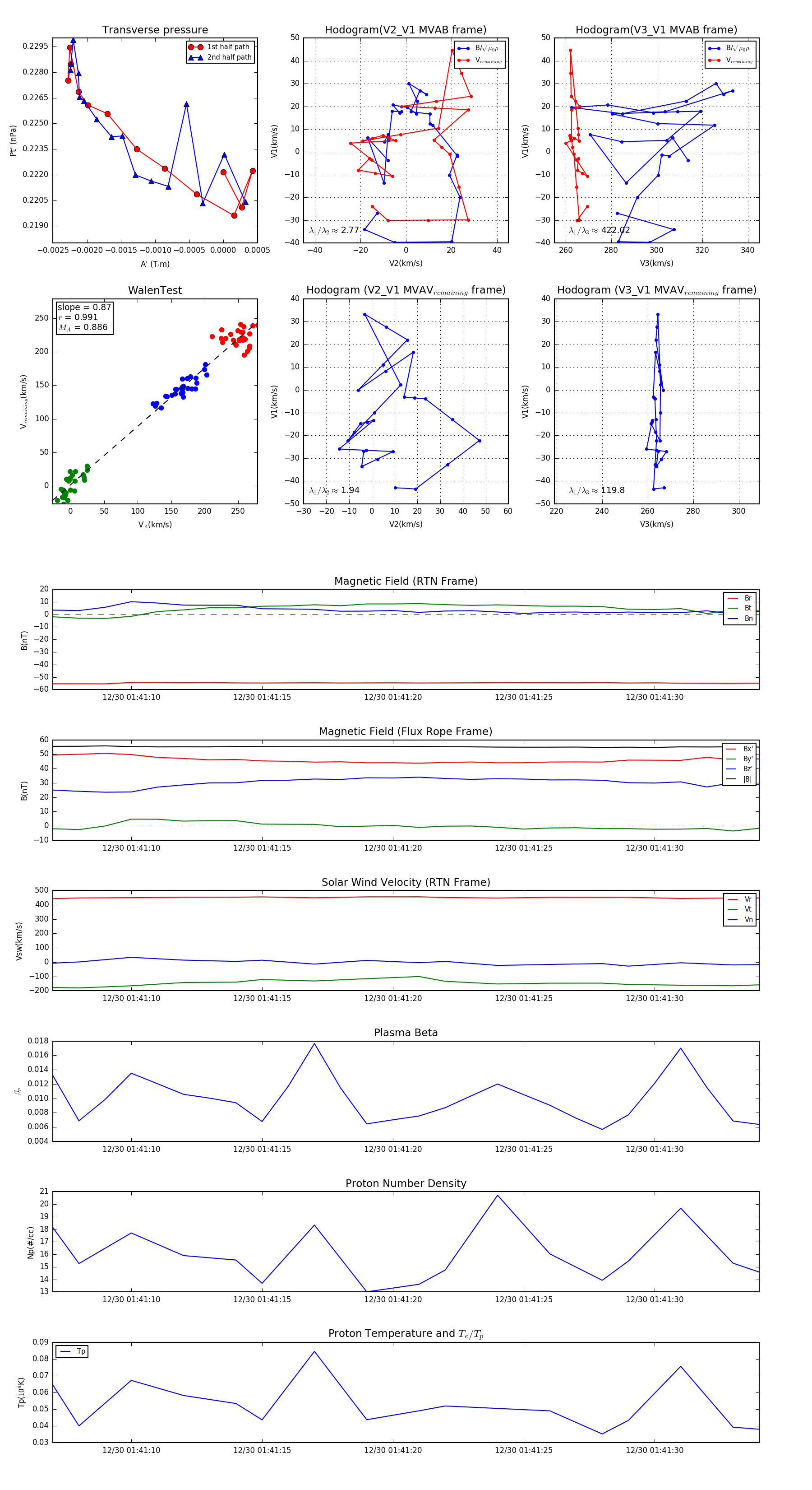
Flux Rope in 2024

Flux Rope Event 2024-12-30 01:41:07 ~ 2024-12-30 01:41:34 (28 seconds)


plot