HOME   LIST
‹–   –›

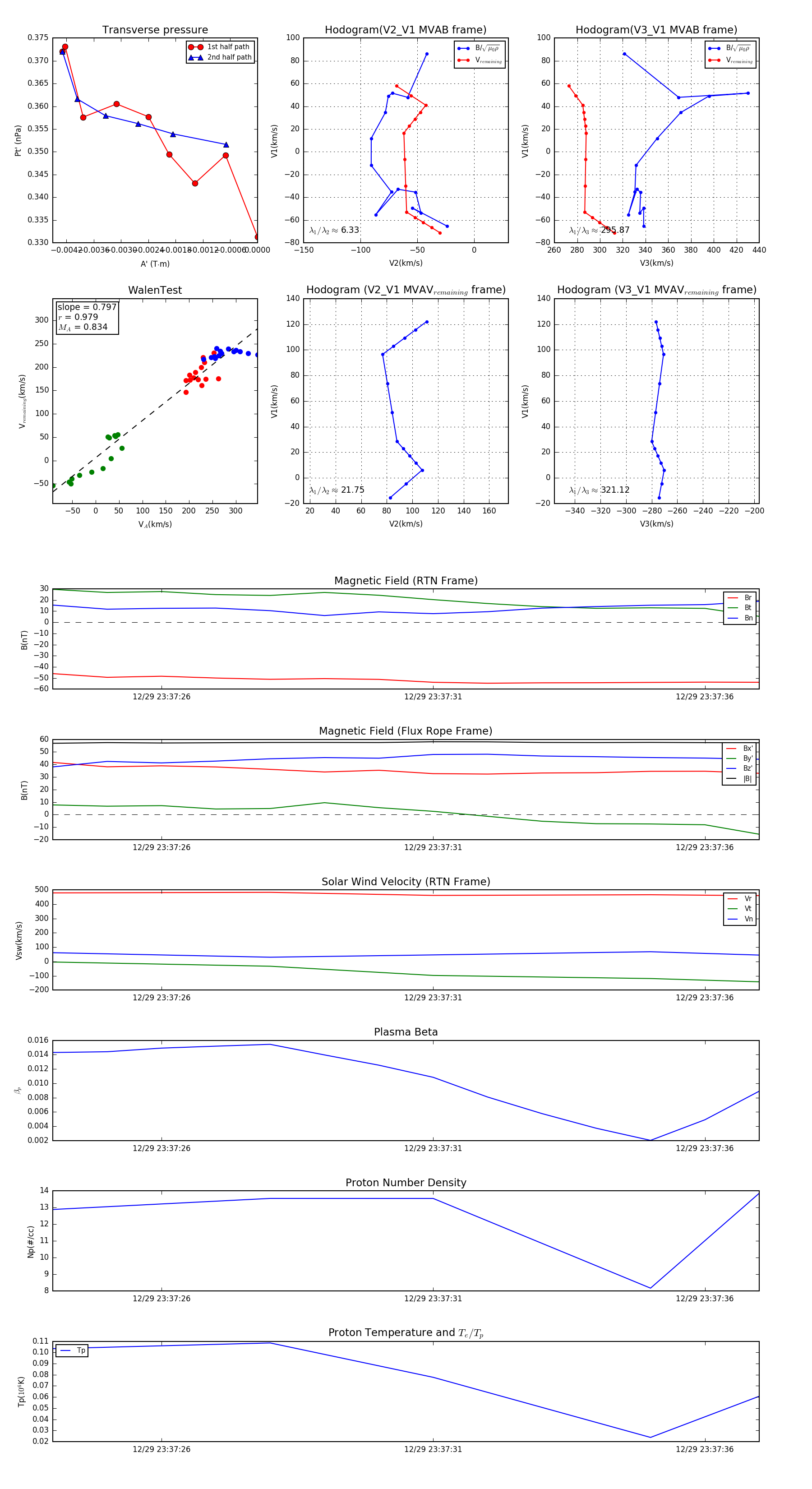
Flux Rope in 2024

Flux Rope Event 2024-12-29 23:37:24 ~ 2024-12-29 23:37:37 (14 seconds)


plot