HOME   LIST
‹–   –›

Flux Rope in 2024

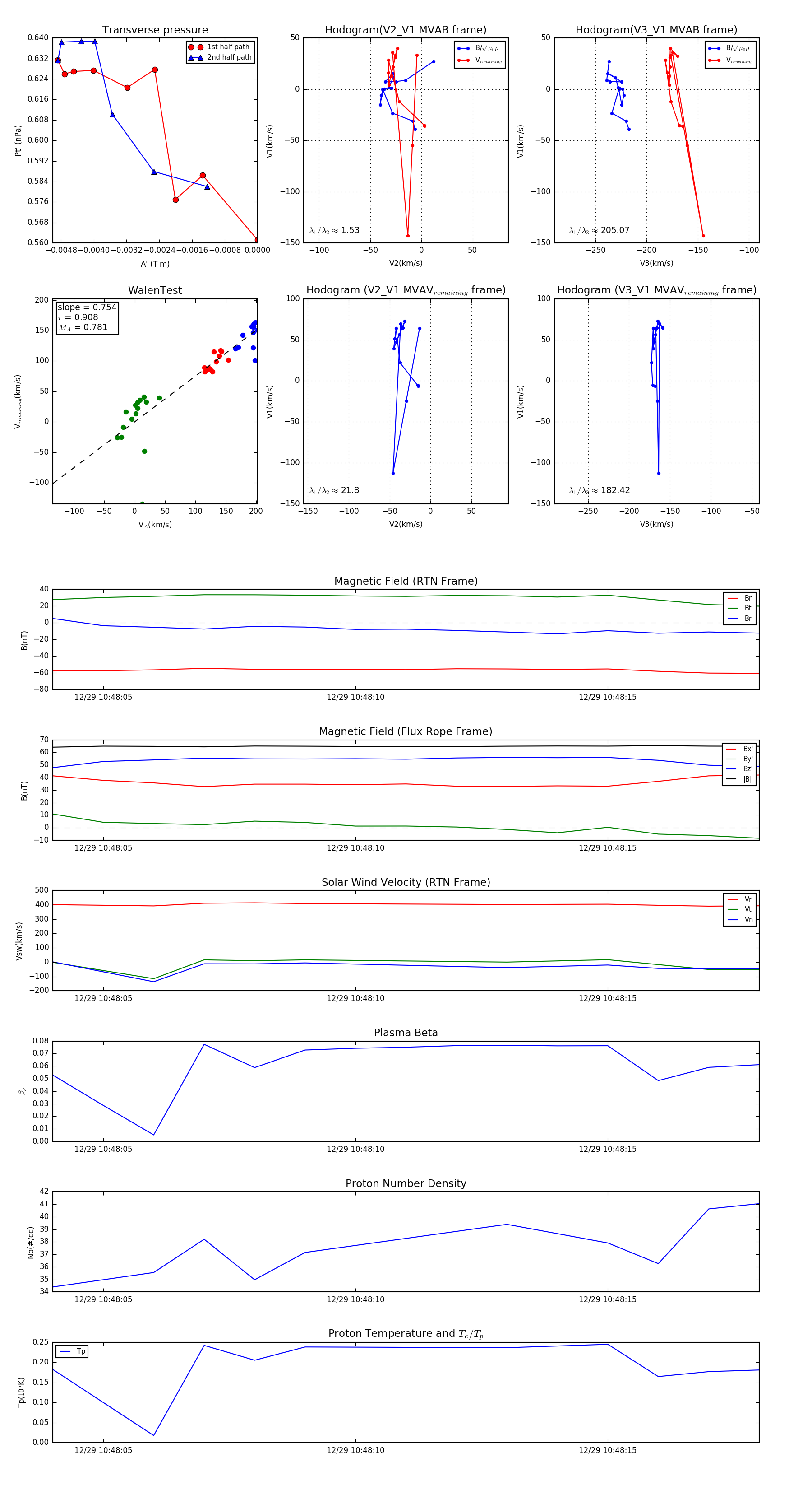
Flux Rope Event 2024-12-29 10:48:04 ~ 2024-12-29 10:48:18 (15 seconds)


plot