HOME   LIST
‹–   –›

Flux Rope in 2024

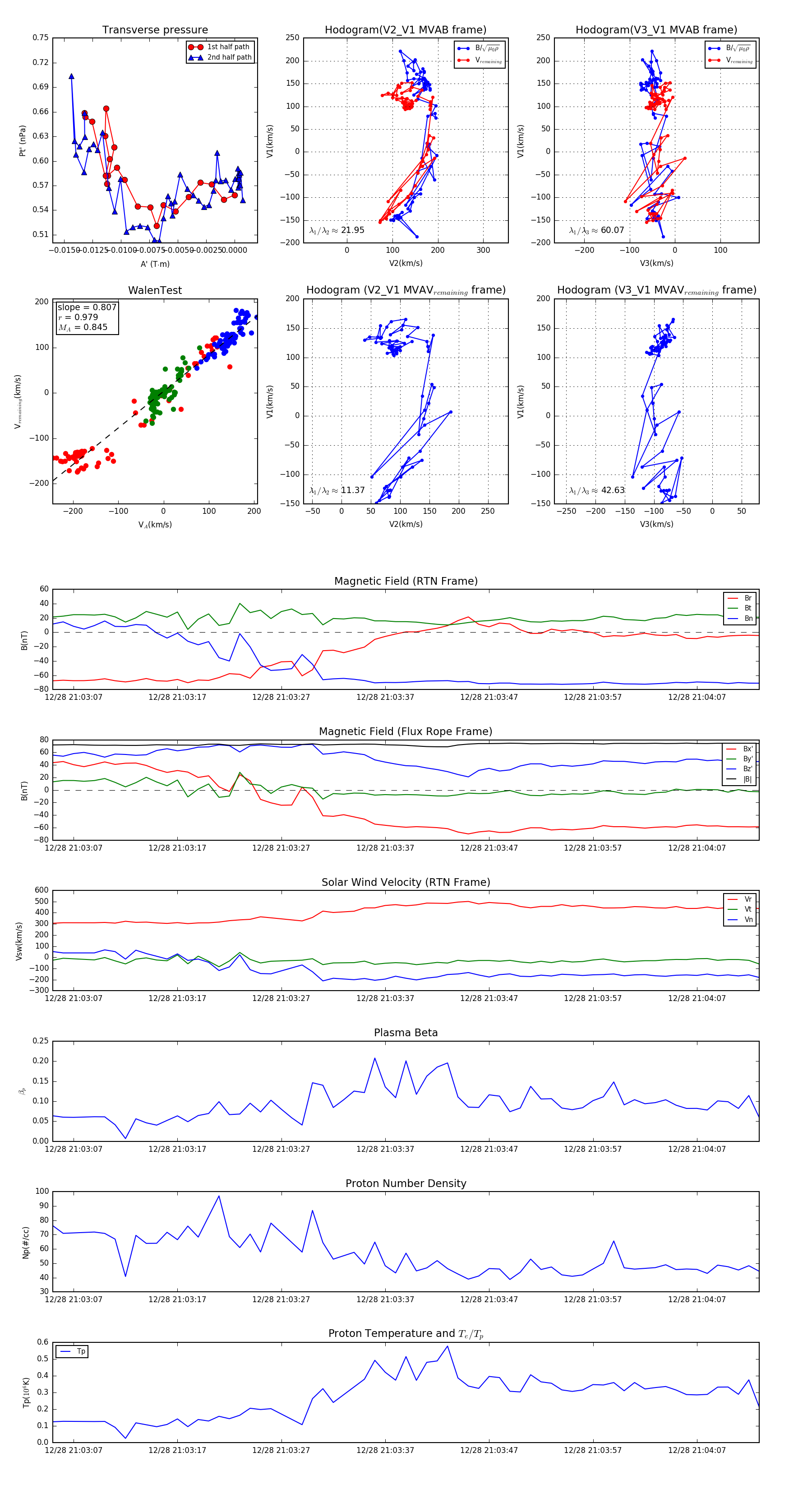
Flux Rope Event 2024-12-28 21:03:05 ~ 2024-12-28 21:04:13 (69 seconds)


plot