HOME   LIST
‹–   –›

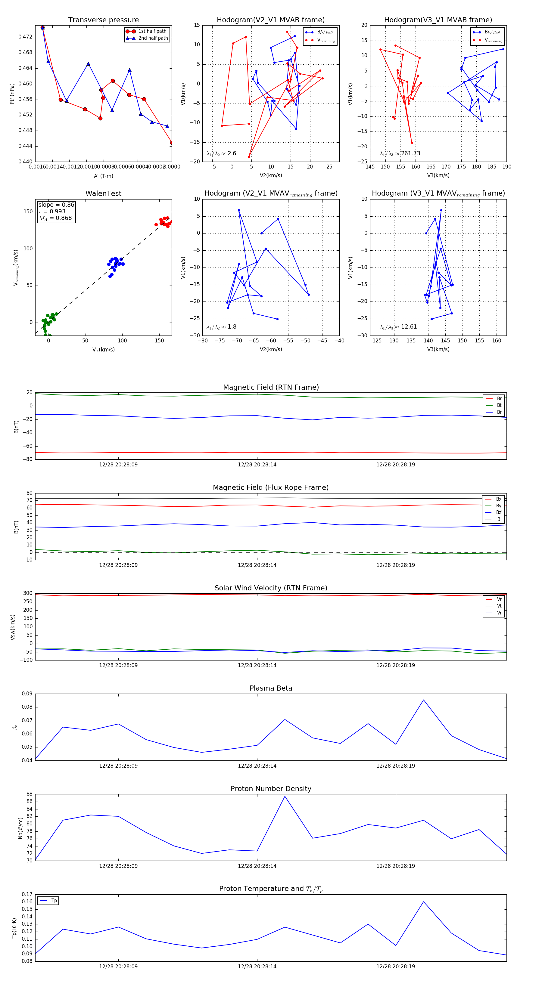
Flux Rope in 2024

Flux Rope Event 2024-12-28 20:28:06 ~ 2024-12-28 20:28:23 (18 seconds)


plot