HOME   LIST
‹–   –›

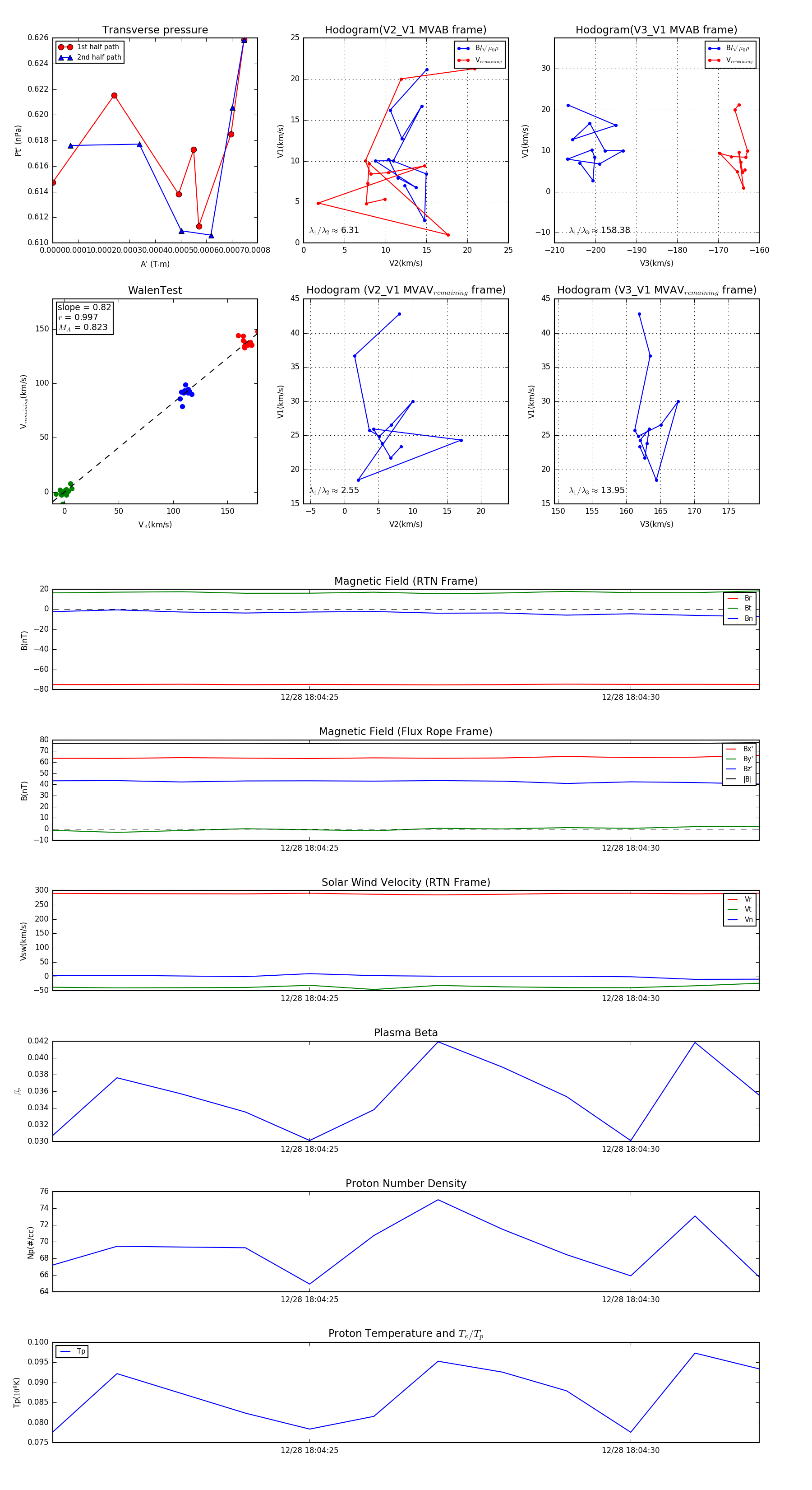
Flux Rope in 2024

Flux Rope Event 2024-12-28 18:04:21 ~ 2024-12-28 18:04:32 (12 seconds)


plot