HOME   LIST
‹–   –›

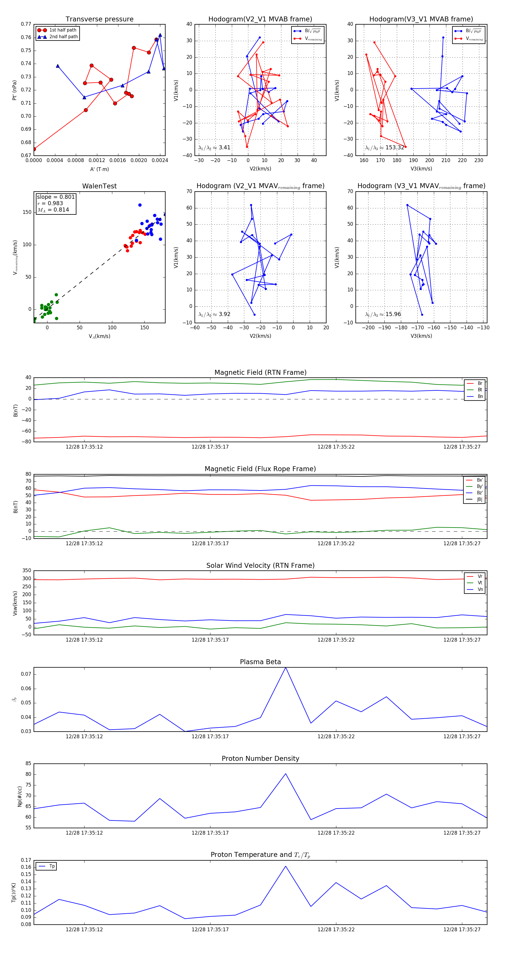
Flux Rope in 2024

Flux Rope Event 2024-12-28 17:35:10 ~ 2024-12-28 17:35:28 (19 seconds)


plot