HOME   LIST
‹–   –›

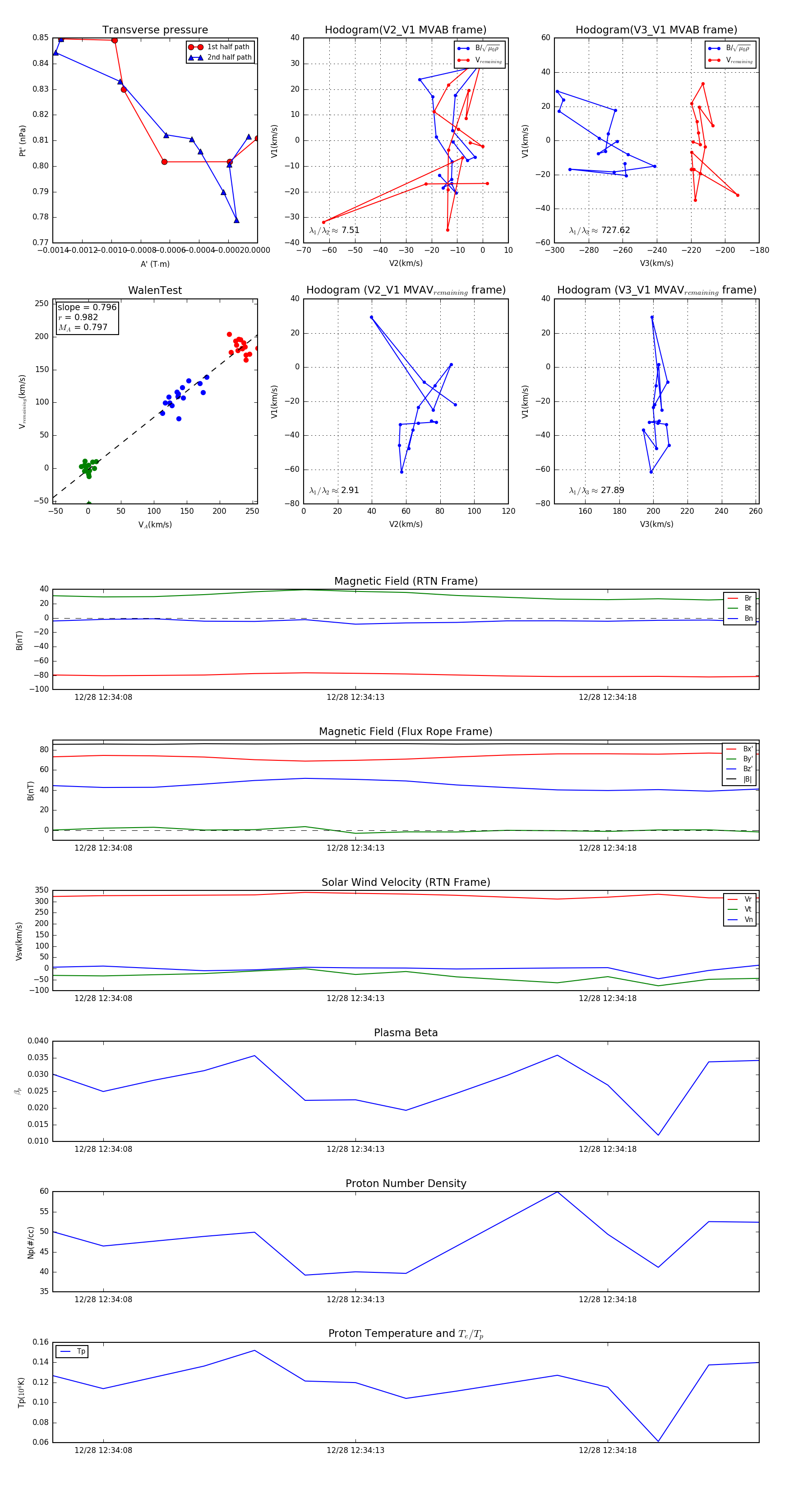
Flux Rope in 2024

Flux Rope Event 2024-12-28 12:34:07 ~ 2024-12-28 12:34:21 (15 seconds)


plot