HOME   LIST
‹–   –›

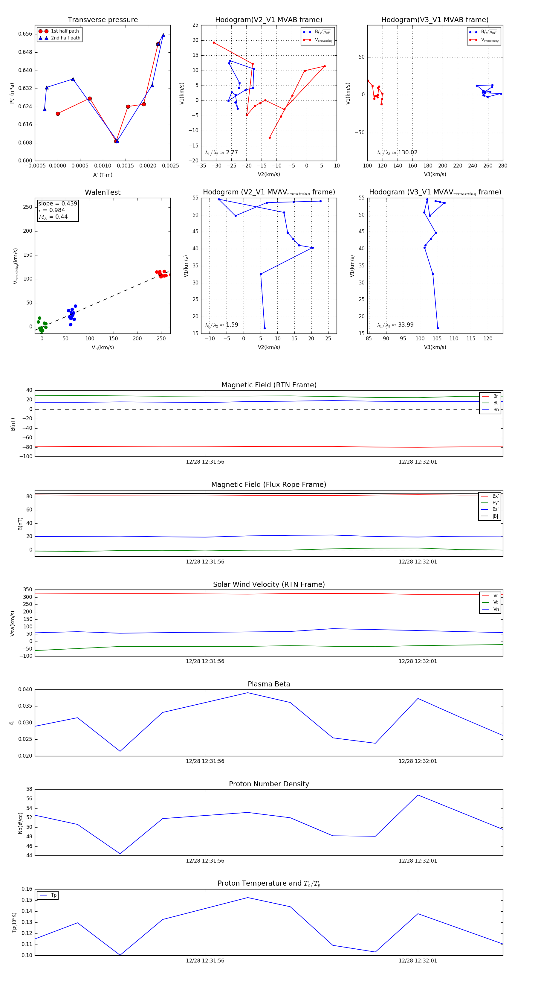
Flux Rope in 2024

Flux Rope Event 2024-12-28 12:31:52 ~ 2024-12-28 12:32:03 (12 seconds)


plot