HOME   LIST
‹–   –›

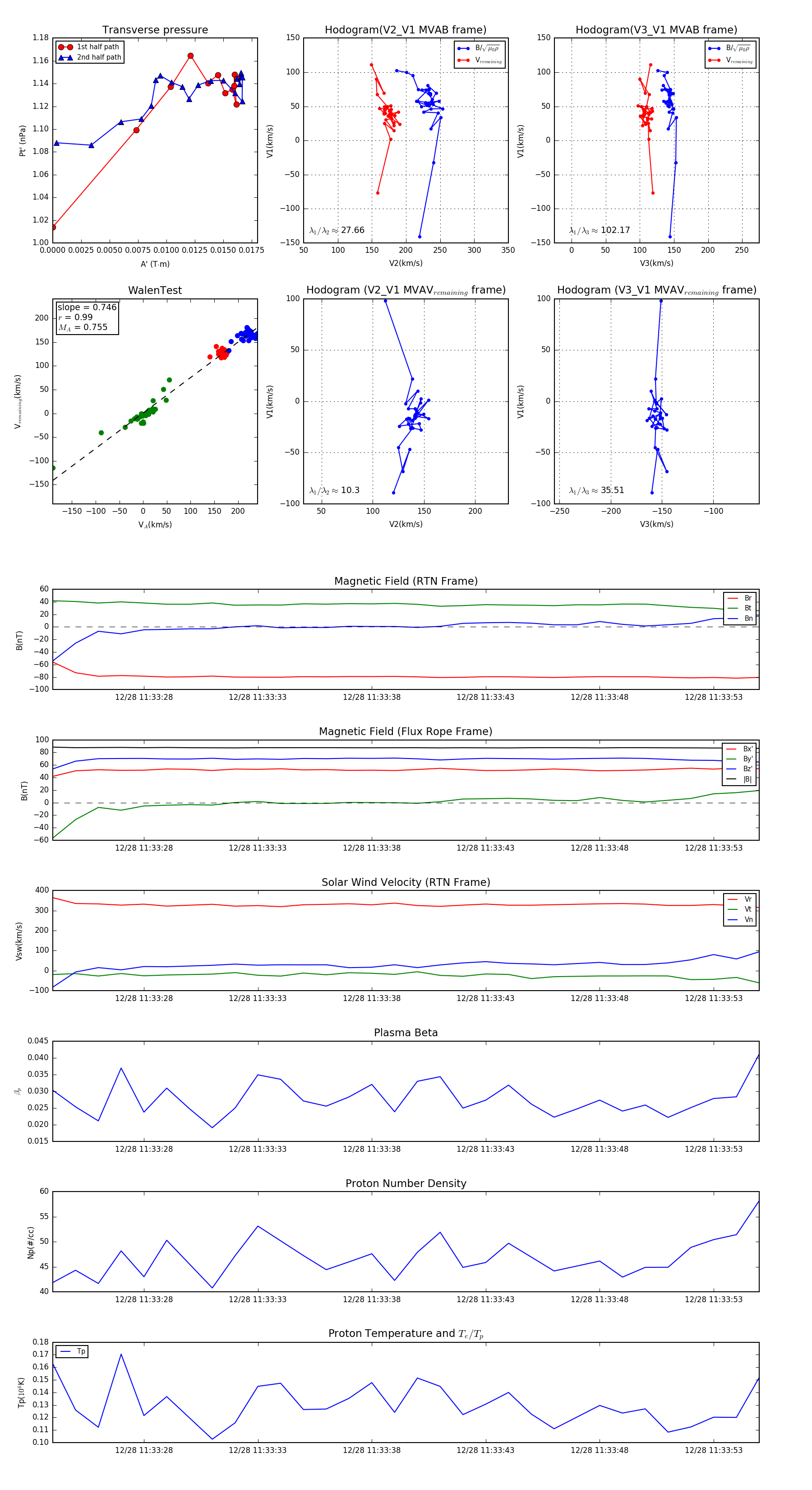
Flux Rope in 2024

Flux Rope Event 2024-12-28 11:33:24 ~ 2024-12-28 11:33:55 (32 seconds)


plot